昊梵体育网
4.14周二 重要财经信息汇总! 1.存储芯片 2.低空经济 3.张雪机车
2026-04-14 09:11:46
金鸡牛鸣笙
财经
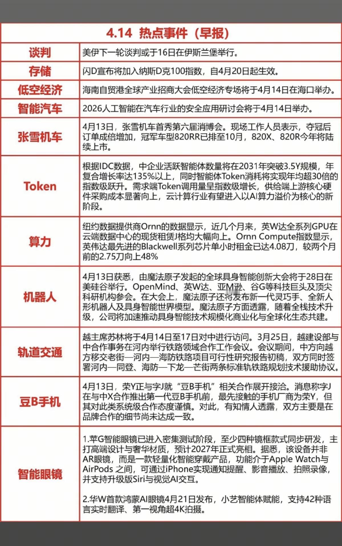
4.14周二 重要财经信息汇总!
1.存储芯片
2.低空经济
3.张雪机车
4.算力
5.机器人
6.豆B手机
猜你喜欢
光模块三巨头VS存储三巨头,一切以业绩为锚!1. 中际旭创:+37%|
2026-04-14
和平迪哥
标签:
中际旭创
存储芯片
芯片
亚洲股市
股票板块-电气设备
4.15周三市场热点方向+投资逻辑!1.PCB2.储能3.算力租赁
2026-04-14
金鸡牛鸣笙
标签:
沪电股份
天际股份
金宏气体
华塑科技
4.14周二主力资金偷偷买了啥股?暗盘数据TOP20!1.光通信模块,P
2026-04-14
金鸡牛鸣笙
标签:
a股
4月14日热点板块及领涨龙头股!1、半导体芯片概念:(含存储芯片)领涨个股:大为
2026-04-14
睿哲吃瓜酱
标签:
芯片
龙头股
半导体
南亚
a股
4.15周三成交活跃个股+人气热搜榜!1.液冷+储能2.锂电池添加剂
2026-04-14
金鸡牛鸣笙
标签:
锂电池
新朋股份
固态电池
圣阳股份
a股
昨天涨幅靠前的板块,只有商业航天还有延续性。其它今天全都哑火,包括存储芯片今天都
2026-04-15
雨流夜谈商业
标签:
商业航天
芯片
存储芯片
a股
4.14周二成交活跃个股+人气热度榜!1.液冷储能+固态电池2.PCB
2026-04-13
金鸡牛鸣笙
标签:
a股
热门分类
体育赛事
体育
NBA
国际足球
中国足球
亚洲杯
科比
综合体育
CBA
推荐
热榜
军事
社会
明星八卦
娱乐
财经
科技
汽车
历史
国际
游戏
动漫
公益
搞笑
商业
互联网
数码
房产
家居
时尚
科学探索
职场
育儿
股票
教育
影视
情感
热点
中国军情
武器
中国南海
投资
楼市
大咖秀
外汇
创业
风口
SUV
豪车
概念车
优惠
新能源
美国
欧洲
朝日韩
俄罗斯
孕期
街拍
恋爱攻略
婚姻
正能量