昊梵体育网
4.15周三 市场热点方向+投资逻辑! 1.PCB 2.储能 3.算力租赁
2026-04-14 23:10:56
金鸡牛鸣笙
财经
4.15周三 市场热点方向+投资逻辑!
1.PCB
2.储能
3.算力租赁
4.锂电池产业链
5.存储芯片
6.重组
猜你喜欢
4.14周二成交活跃个股+人气热度榜!1.液冷储能+固态电池2.PCB
2026-04-13
金鸡牛鸣笙
标签:
a股
盘点十大PCB龙头企业!声明:以下数据仅供参考研究,不作任何的投资建议!1.
2026-04-14
老牛哥投资笔记
标签:
东山精密
覆铜板
ai
4.14周二主力资金暗盘数据整理!1.锂电池添加剂,六氟磷酸锂2.
2026-04-14
金鸡牛鸣笙
标签:
锂电池
航天电子
中国卫星
天际股份
PCB龙头之争:东山精密vs胜宏科技,你更看好谁两家AI算力/PCB龙头对比
2026-04-15
萌哥来看盘
标签:
ai
胜宏科技
东山精密
特斯拉
4.14周二成交活跃个股+人气热搜榜!1.钙钛矿电池,光伏2.液冷服务
2026-04-14
金鸡牛鸣笙
标签:
光伏产业
永鼎股份
超级电容
沪电股份
光模块三巨头VS存储三巨头,一切以业绩为锚!1. 中际旭创:+37%|
2026-04-14
和平迪哥
标签:
中际旭创
存储芯片
芯片
亚洲股市
股票板块-电气设备
PCB集成电路核心龙头梳理!
2026-04-12
安蕾看娱
标签:
集成电路
深南电路
东山精密
覆铜板
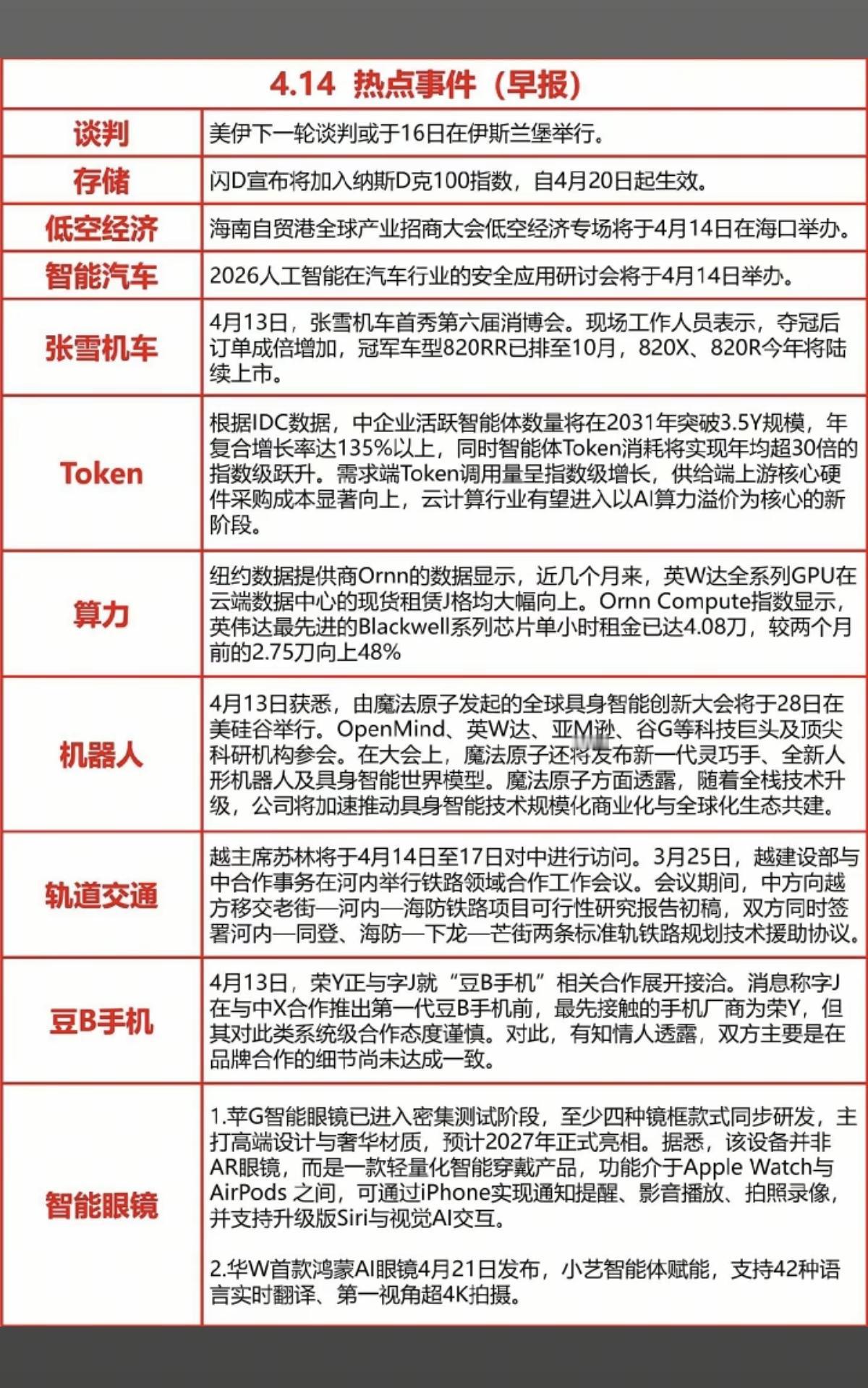
4.14周二重要财经信息汇总!1.存储芯片2.低空经济3.张雪机车
2026-04-14
金鸡牛鸣笙
标签:
芯片
低空经济
人工智能
存储芯片
热门分类
体育赛事
体育
NBA
国际足球
中国足球
亚洲杯
科比
综合体育
CBA
推荐
热榜
军事
社会
明星八卦
娱乐
财经
科技
汽车
历史
国际
游戏
动漫
公益
搞笑
商业
互联网
数码
房产
家居
时尚
科学探索
职场
育儿
股票
教育
影视
情感
热点
中国军情
武器
中国南海
投资
楼市
大咖秀
外汇
创业
风口
SUV
豪车
概念车
优惠
新能源
美国
欧洲
朝日韩
俄罗斯
孕期
街拍
恋爱攻略
婚姻
正能量