昊梵体育网
不会=白买❗️华为 GT6 这 31 个隐藏功能
2026-03-26 00:35:48
娇娇早点
科技
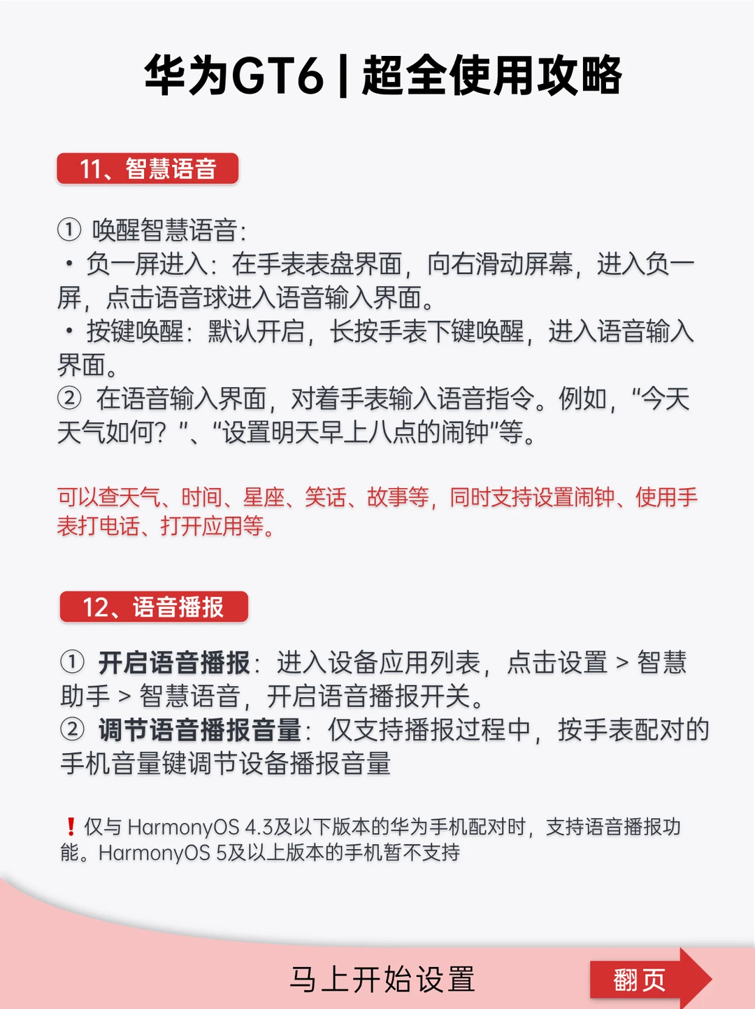
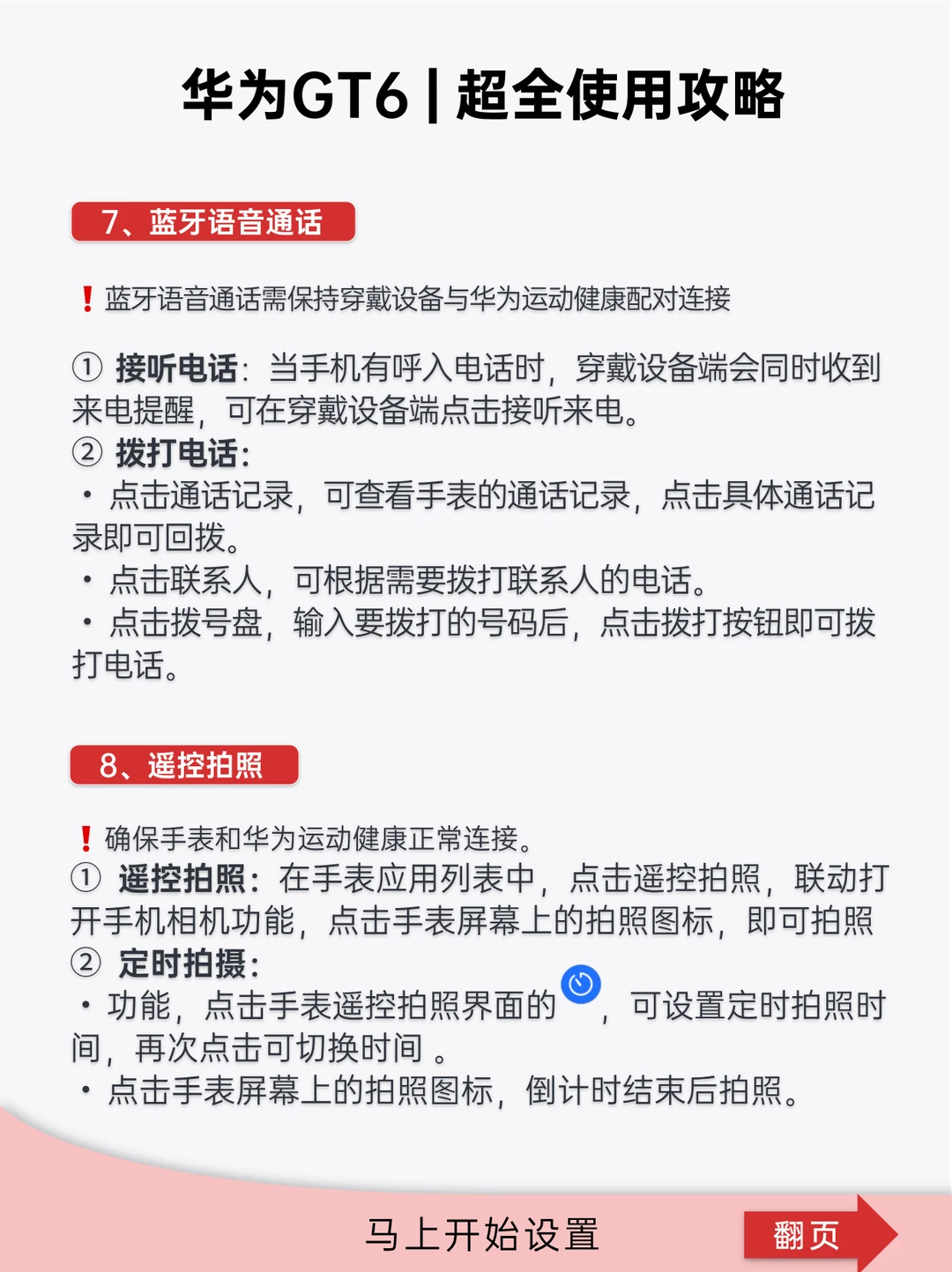
宝子们!答应我!别再把华为 GT6 只当成“大号手环”看时间了好吗!
花了这么多米买回来的表,如果只用来数步数,那真的太亏了😭。
.
娇娇帮大家熬夜整理了 31 个超实用的隐藏技巧,每一个都好用到流泪!建议直接点赞收藏,对照着手表一个一个设好,真的会打开新世界的大门!✨
猜你喜欢
华为都上不了桌!
2026-05-09
吕程看趣事
标签:
华为
华为黑子看到这个图又要破防了!没有友商的行业一片安静!
2026-05-12
互联网料哥
标签:
华为
英伟达
牛逼!华为
2026-04-24
韩暹笑聊汽车啊
标签:
华为
手机维修
华为终端
华为最年轻天才少年集体出走,不是另攀高枝,不是跳槽逐利,而是全员集结,奔着中国最
2026-05-12
悠然话史
标签:
华为
机器人
人工智能
这才是对华为的中肯评价!
2026-05-12
互联网领路人
标签:
华为
英伟达
微软
美国打压华为,可以理解。美国唱衰华为,也能明白。国内某公司挤压华为,同样可以
2026-04-25
听话的孩子有肉吃
标签:
华为鸿蒙系统
手机行业
看看华为黑子的手段多脏!踩一捧一,被他玩的明明白白的!
2026-04-26
互联网料哥
标签:
华为
发布会
互联网公司
还是任正非那句话,只要我们的东西,就不愁人家不买。据日经中文报道,华为海外营收去
2026-05-09
宣铎说世界
标签:
华为
任正非
科技人物
热门分类
体育赛事
体育
NBA
国际足球
中国足球
亚洲杯
科比
综合体育
CBA
推荐
热榜
军事
社会
明星八卦
娱乐
财经
科技
汽车
历史
国际
游戏
动漫
公益
搞笑
商业
互联网
数码
房产
家居
时尚
科学探索
职场
育儿
股票
教育
影视
情感
热点
中国军情
武器
中国南海
投资
楼市
大咖秀
外汇
创业
风口
SUV
豪车
概念车
优惠
新能源
美国
欧洲
朝日韩
俄罗斯
孕期
街拍
恋爱攻略
婚姻
正能量