昊梵体育网
职场事职此而已的文章
使用“爱告密”的员工管理办法
2024-10-29 11:40
使用“爱告密”的员工管理办法
班组长驾驭“倚老卖老”的技巧
2024-10-29 11:38
班组长驾驭“倚老卖老”的技巧
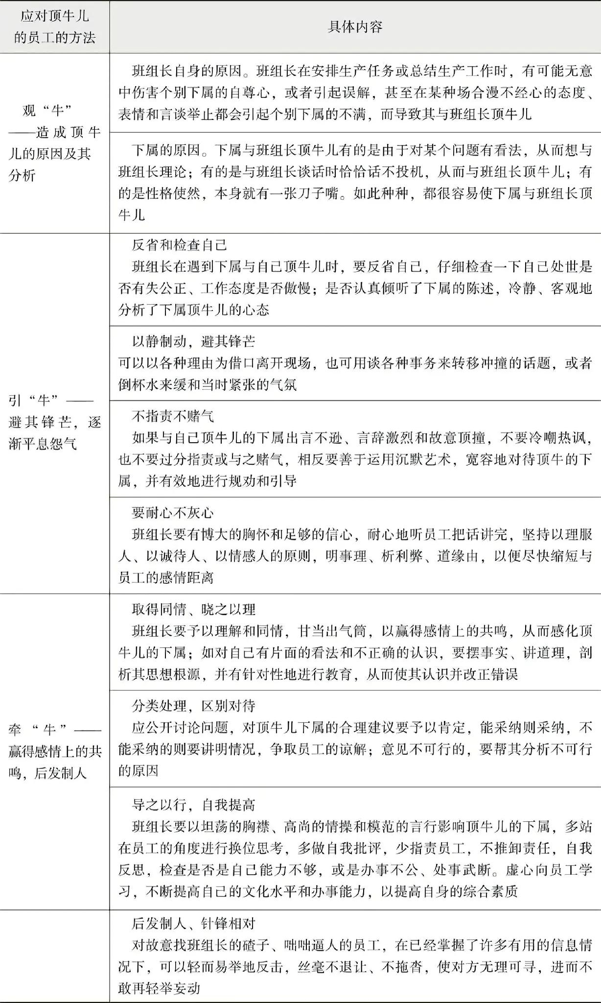
班组长应对顶牛的员工的策略 班组长实战操作手册
2024-10-28 10:56
班组长应对顶牛的员工的策略 班组长实战操作手册
“老油条”三招管理办法 职场管理者实用书
2024-10-28 10:56
“老油条”三招管理办法 职场管理者实用书
如何与班组中“老油条”打交道 管理者思维心理实用书
2024-10-27 14:11
如何与班组中“老油条”打交道 管理者思维心理实用书
班组中有没有一些总是不遵守规则、还总想挑战权威的员工? 他们不仅难以融入团队,以
2024-10-27 14:11
班组中有没有一些总是不遵守规则、还总想挑战权威的员工? 他们不仅难以融入团队,以
员工满意度低、流失率高的主要原因和防范措施
2024-10-26 11:04
员工满意度低、流失率高的主要原因和防范措施
处理员工的牢骚和抱怨的方法
2024-10-26 11:04
处理员工的牢骚和抱怨的方法
班组长批评员工的技巧
2024-10-25 11:38
班组长批评员工的技巧
班组长与员工发生冲突时应采取的措施 沟通口才技巧
2024-10-25 11:40
班组长与员工发生冲突时应采取的措施 沟通口才技巧
班组长表扬员工的十大技巧
2024-10-25 11:38
班组长表扬员工的十大技巧
有效“说”的技巧——班组长技能 职场沟通口才技巧
2024-10-24 14:46
有效“说”的技巧——班组长技能 职场沟通口才技巧
班组长应会-“提问”的方法 沟通技巧
2024-10-24 14:46
班组长应会-“提问”的方法 沟通技巧
挖掘员工执行力潜能五大步骤
2024-10-23 12:34
挖掘员工执行力潜能五大步骤
员工执行力出了问题的六大个人因素及其对策
2024-10-23 12:34
员工执行力出了问题的六大个人因素及其对策
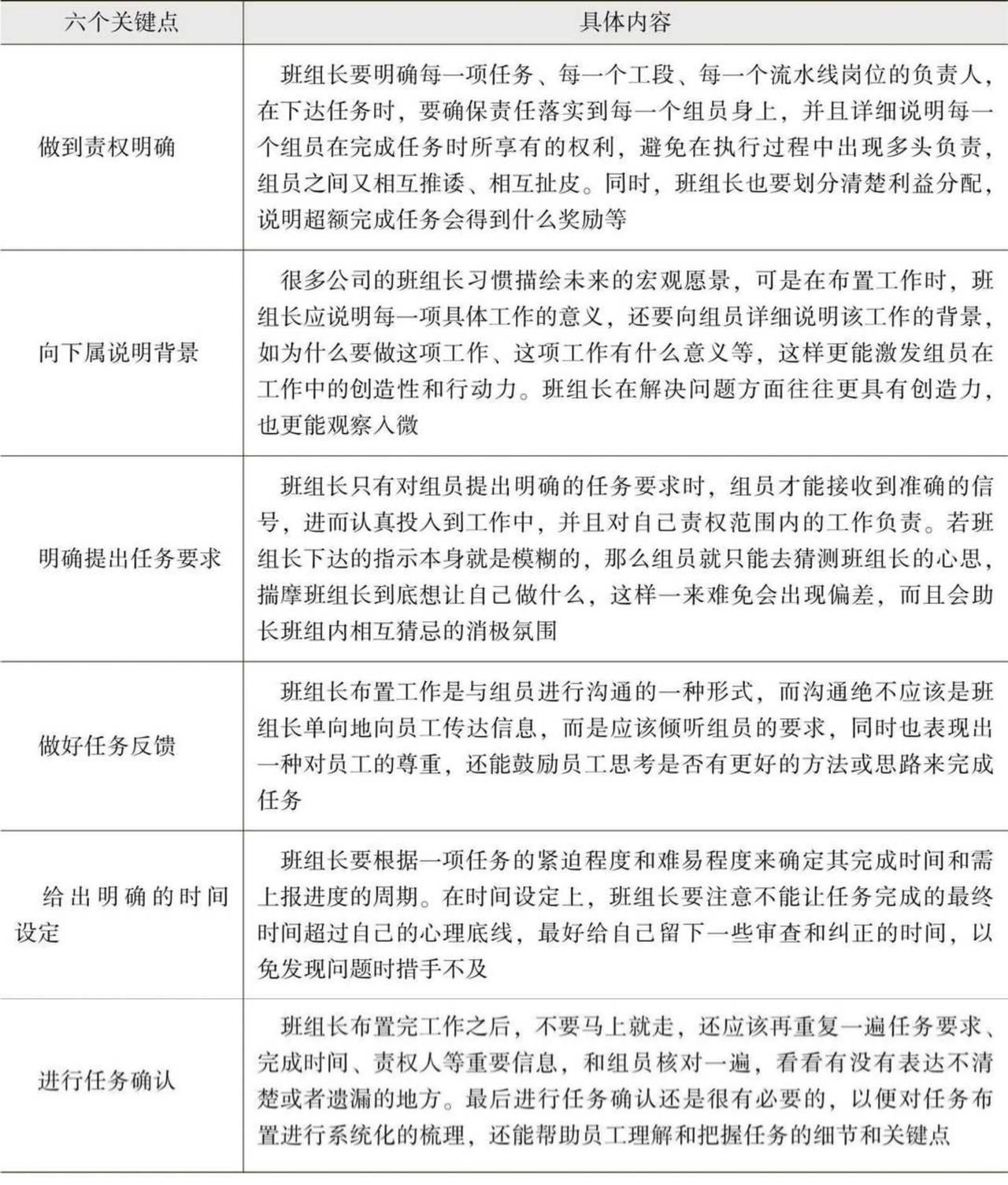
提升班组长的工作指派能力的六个关键点
2024-10-22 10:36
提升班组长的工作指派能力的六个关键点
班组新员工培训的内容
2024-10-22 10:36
班组新员工培训的内容
产线员工培训的常见问题和误区 职场沟通实用书
2024-10-21 11:30
产线员工培训的常见问题和误区 职场沟通实用书
班组成员夜班的管理 职场实用书
2024-10-21 11:10
班组成员夜班的管理 职场实用书
十项班组习惯化制度 管理者实用书
2024-10-21 11:10
十项班组习惯化制度 管理者实用书
第一页
下一页
作者信息
职场事职此而已
感谢大家的关注
分类: 职场
热门分类
推荐
热榜
军事
NBA
体育
社会
明星八卦
娱乐
财经
科技
汽车
历史
国际
游戏
动漫
公益
搞笑
商业
互联网
数码
国际足球
房产
家居
时尚
科学探索
职场
育儿
股票
教育
影视
情感
热点
中国军情
武器
中国南海
中国足球
亚洲杯
科比
综合体育
CBA
投资
楼市
大咖秀
外汇
创业
风口
SUV
豪车
概念车
优惠
新能源
美国
欧洲
朝日韩
俄罗斯
孕期
街拍
恋爱攻略
婚姻
正能量