昊梵体育网
职场事职此而已的文章
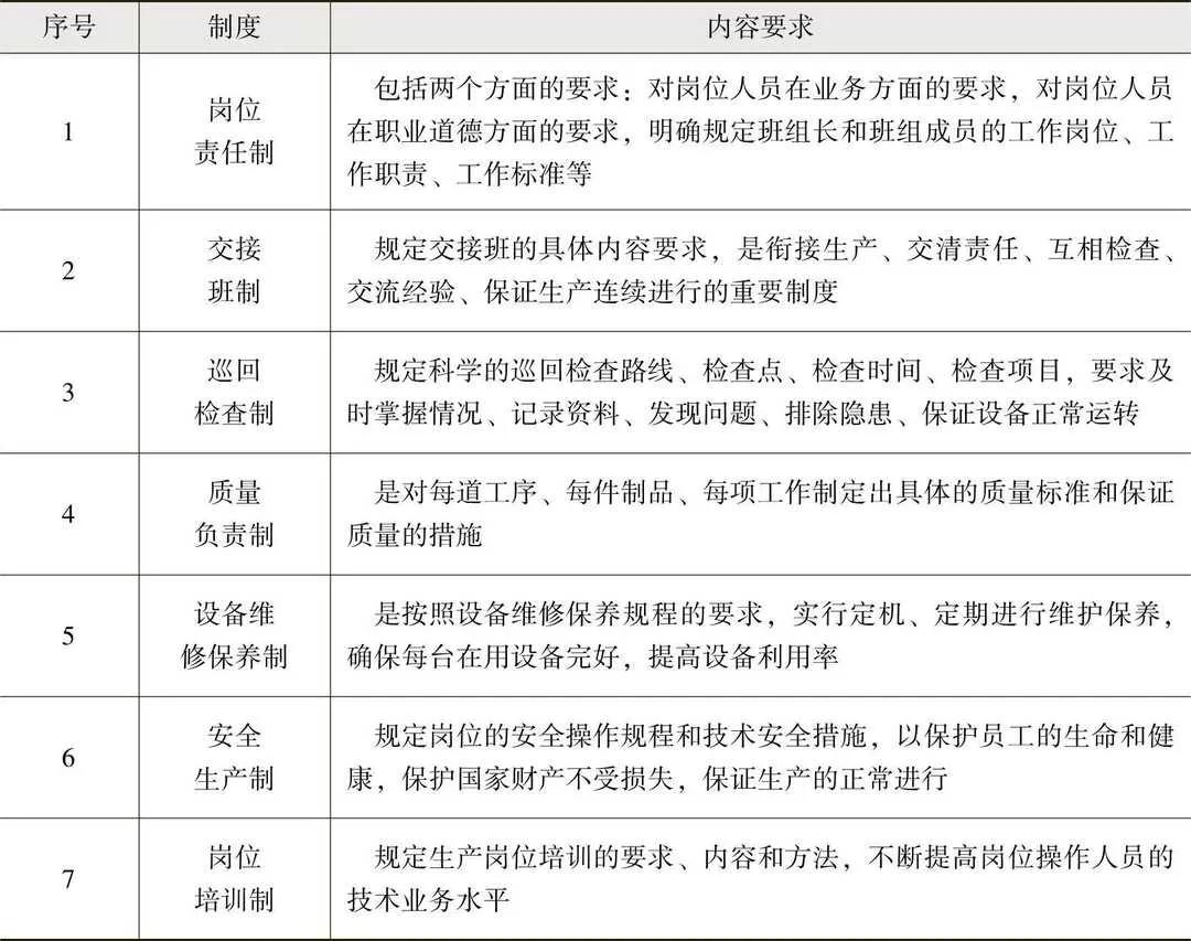
班组的主要制度表
2024-10-20 12:35
班组的主要制度表
班组生产计划制订内容
2024-10-20 12:35
班组生产计划制订内容
班长一天的工作内容 职场沟通实用书
2024-10-20 12:35
班长一天的工作内容 职场沟通实用书
班组长的日常工作方法 管理者话术 职场沟通
2024-10-19 11:59
班组长的日常工作方法 管理者话术 职场沟通
班组长时间管理的技巧 管理者话术职场沟通
2024-10-19 11:56
班组长时间管理的技巧 管理者话术职场沟通
🔥我创作的单篇内容获得超过100赞了!
2024-10-18 16:11
🔥我创作的单篇内容获得超过100赞了!
交接班“十七二”制度
2024-10-18 13:24
交接班“十七二”制度
班组早会“六必讲”
2024-10-18 13:24
班组早会“六必讲”
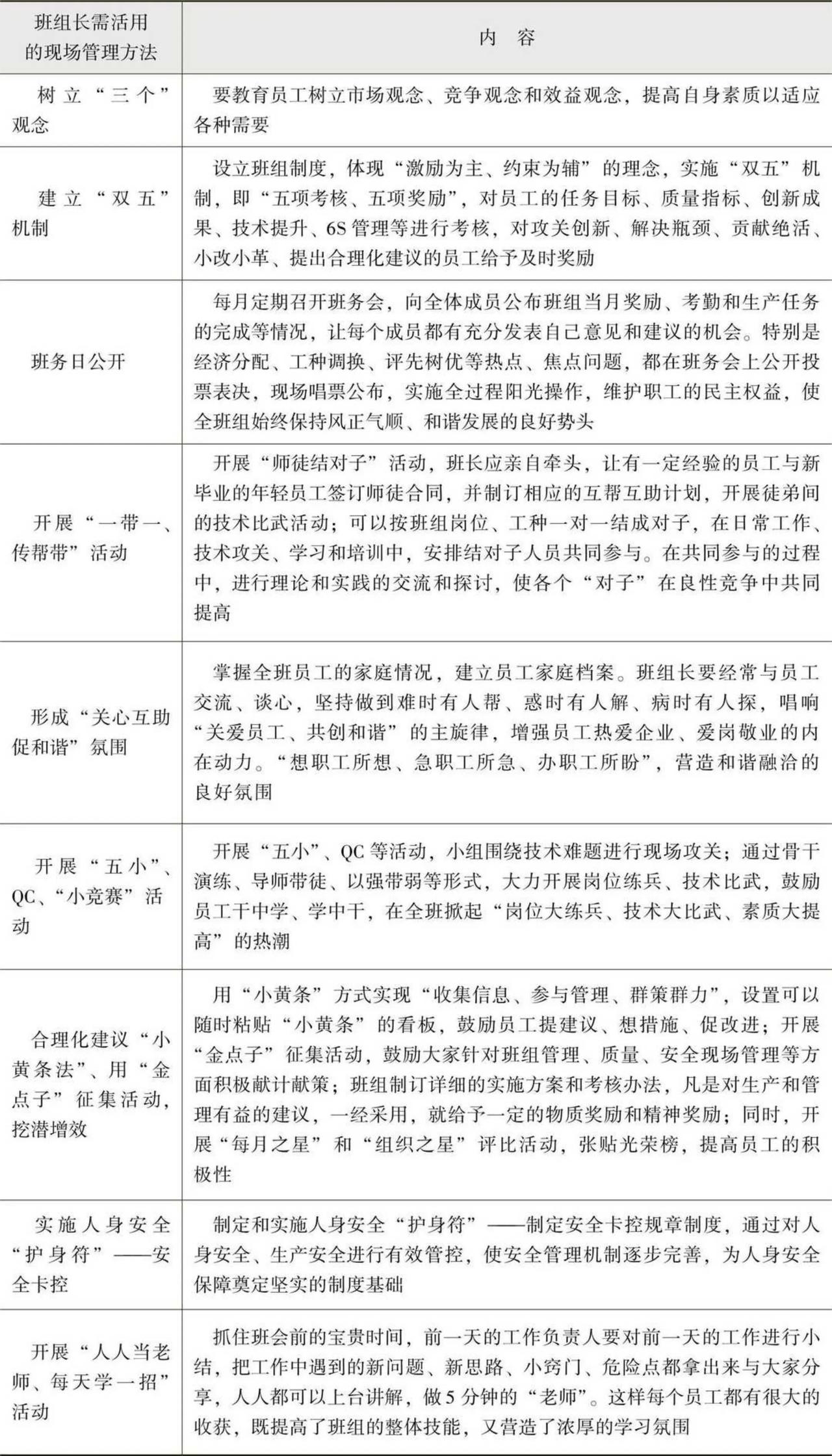
班组长需活用的现场管理方法
2024-10-17 13:40
班组长需活用的现场管理方法
班组长管理的三方面工作
2024-10-17 13:40
班组长管理的三方面工作
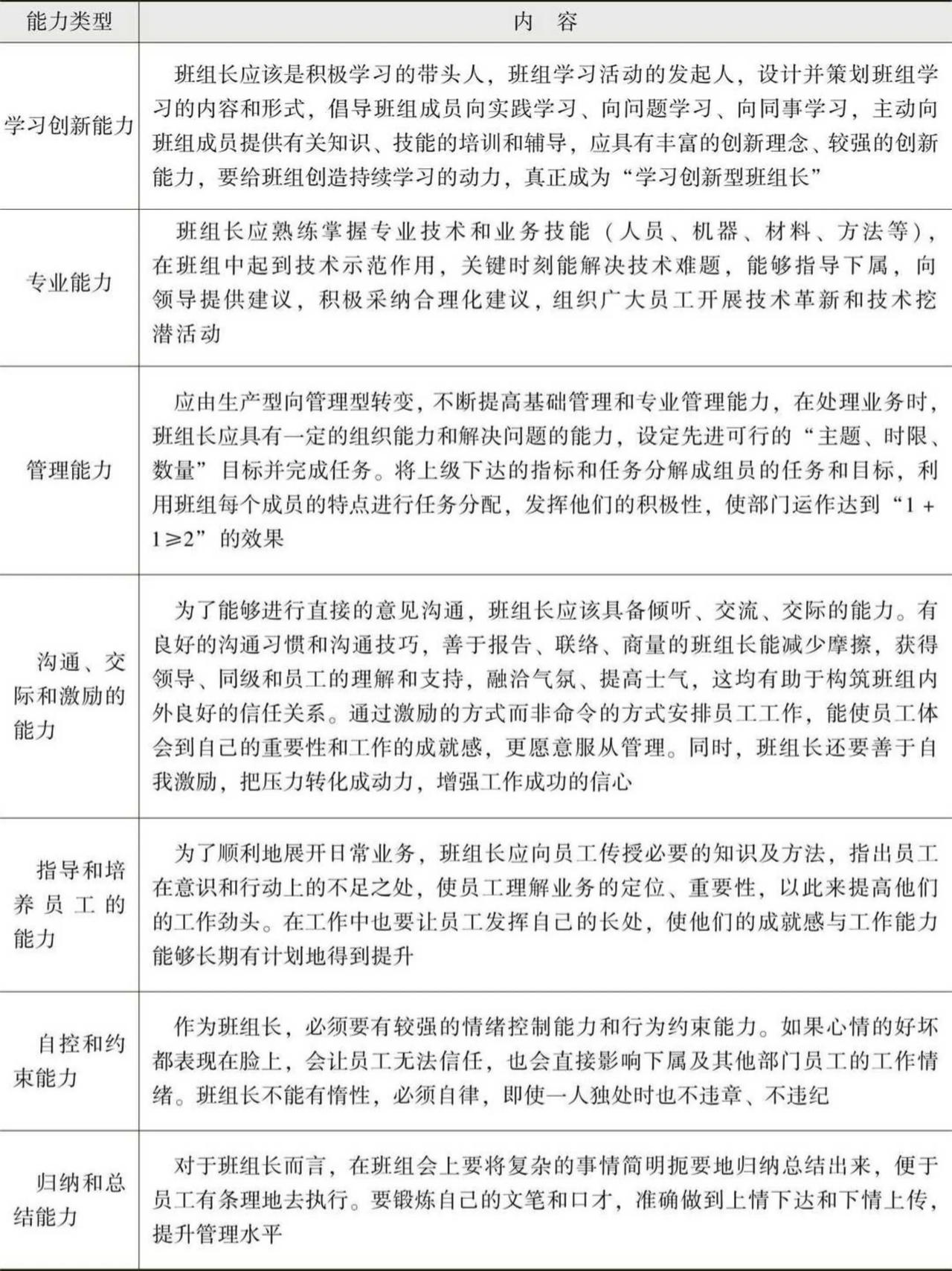
优秀班组长七大能力要求
2024-10-16 15:29
优秀班组长七大能力要求
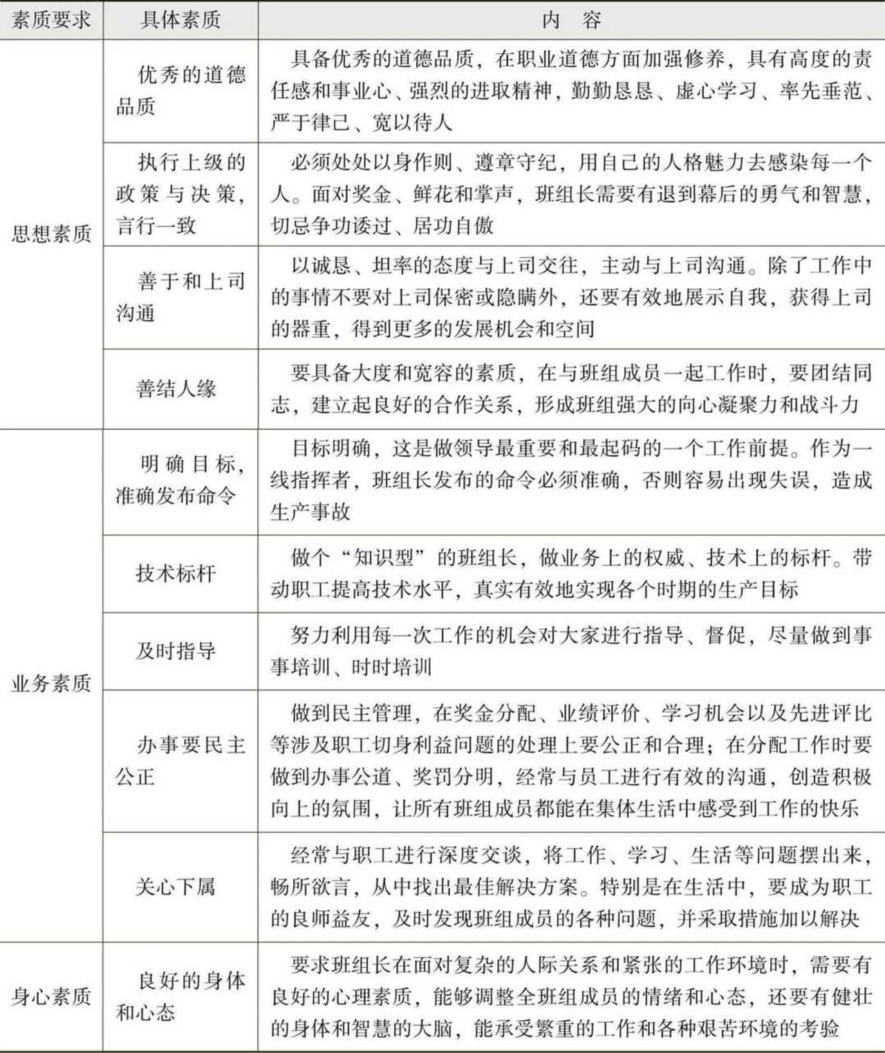
班组长十大素质要求
2024-10-16 15:29
班组长十大素质要求
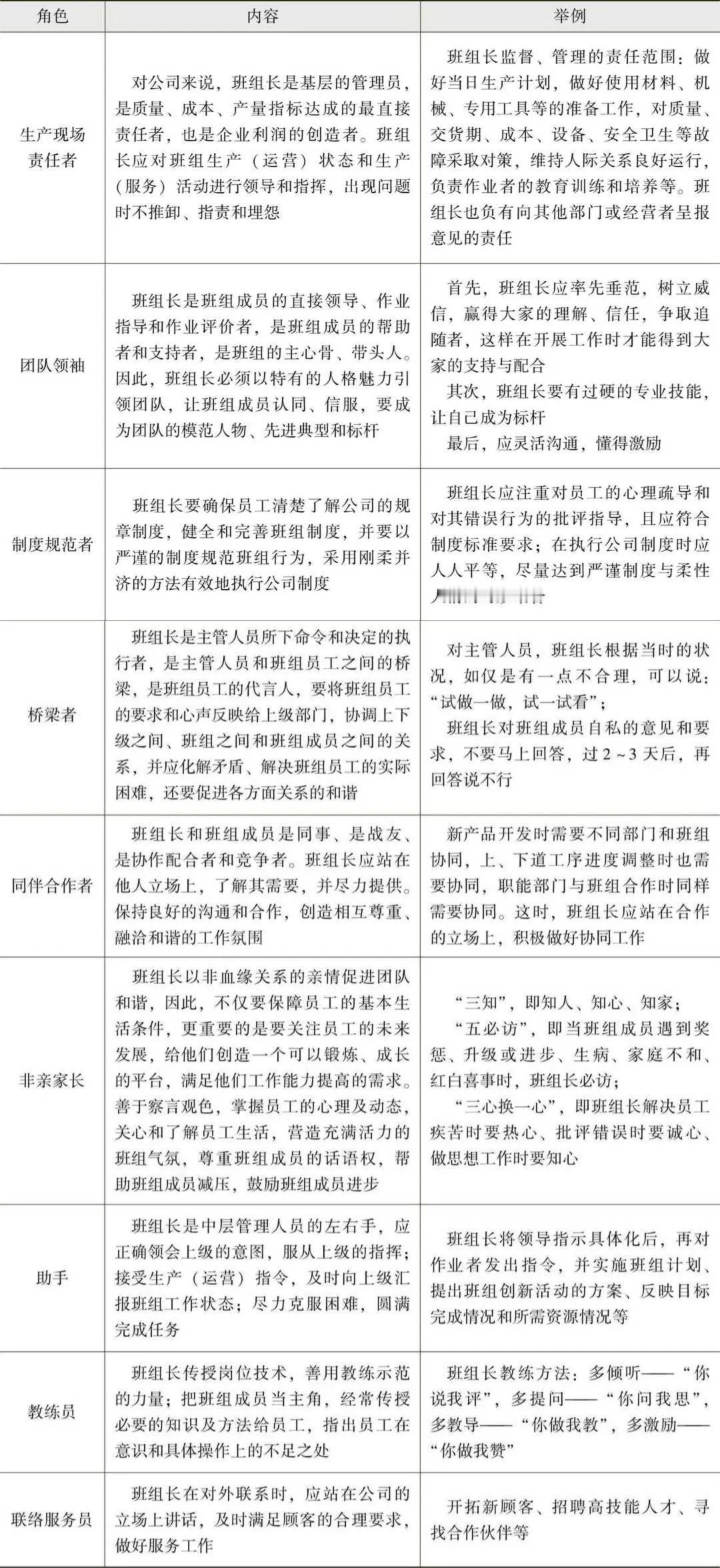
班组长角色认知
2024-10-15 16:03
班组长角色认知
样品检验流程
2024-10-15 14:48
样品检验流程
供应商质量保证协议书
2024-10-14 14:07
供应商质量保证协议书
质量协议需要包含的内容
2024-10-14 14:07
质量协议需要包含的内容
采购物料验收流程
2024-10-14 14:07
采购物料验收流程
监控与跟催物料工作要点表
2024-10-12 15:07
监控与跟催物料工作要点表
采购跟催管理流程图
2024-10-12 15:07
采购跟催管理流程图
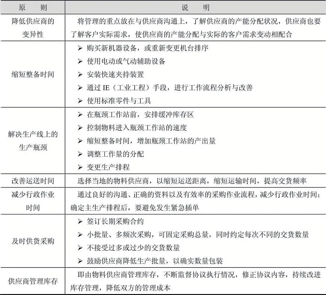
物料采购交期管理的原则
2024-10-12 15:07
物料采购交期管理的原则
第一页
下一页
作者信息
职场事职此而已
感谢大家的关注
分类: 职场
热门分类
推荐
热榜
军事
NBA
体育
社会
明星八卦
娱乐
财经
科技
汽车
历史
国际
游戏
动漫
公益
搞笑
商业
互联网
数码
国际足球
房产
家居
时尚
科学探索
职场
育儿
股票
教育
影视
情感
热点
中国军情
武器
中国南海
中国足球
亚洲杯
科比
综合体育
CBA
投资
楼市
大咖秀
外汇
创业
风口
SUV
豪车
概念车
优惠
新能源
美国
欧洲
朝日韩
俄罗斯
孕期
街拍
恋爱攻略
婚姻
正能量