昊梵体育网
职场事职此而已的文章
大规模复杂人机系统失误原因层次结构模型
2024-08-18 10:14
大规模复杂人机系统失误原因层次结构模型
激励的基本特征
2024-08-18 10:50
激励的基本特征
虚弱执行力模型
2024-08-17 12:37
虚弱执行力模型
执行的三要素模型
2024-08-17 13:29
执行的三要素模型
PBC绩效考核流程图
2024-08-16 11:45
PBC绩效考核流程图
绩效等级定义和对应系数
2024-08-16 11:45
绩效等级定义和对应系数
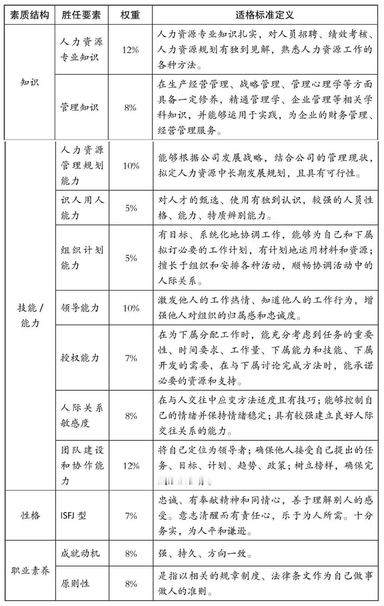
人力资源部经理胜任素质要素的分级定义表
2024-08-15 10:17
人力资源部经理胜任素质要素的分级定义表
人力资源部经理岗位素质要素
2024-08-15 10:17
人力资源部经理岗位素质要素
素质模型——性格特征
2024-08-14 11:49
素质模型——性格特征
素质模型——职业素养要素
2024-08-14 11:49
素质模型——职业素养要素
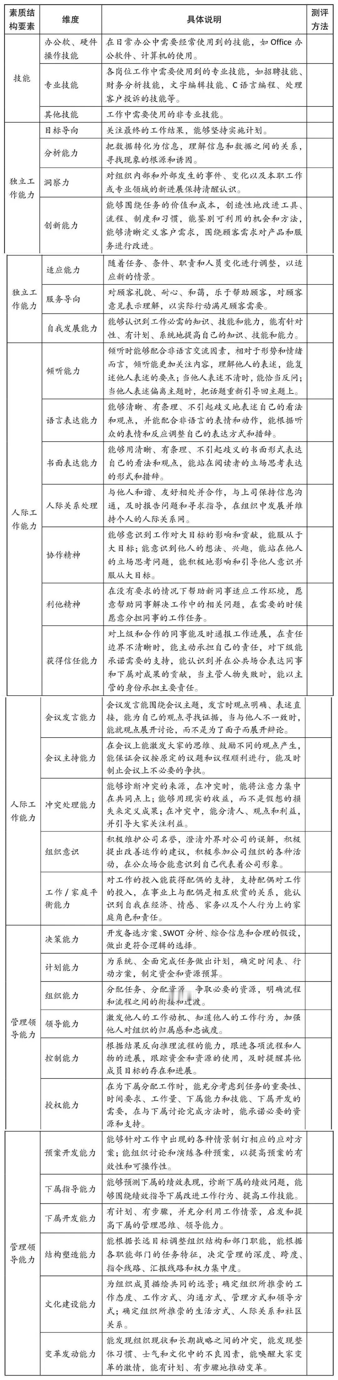
素质模型之技能/能力要素
2024-08-13 08:44
素质模型之技能/能力要素
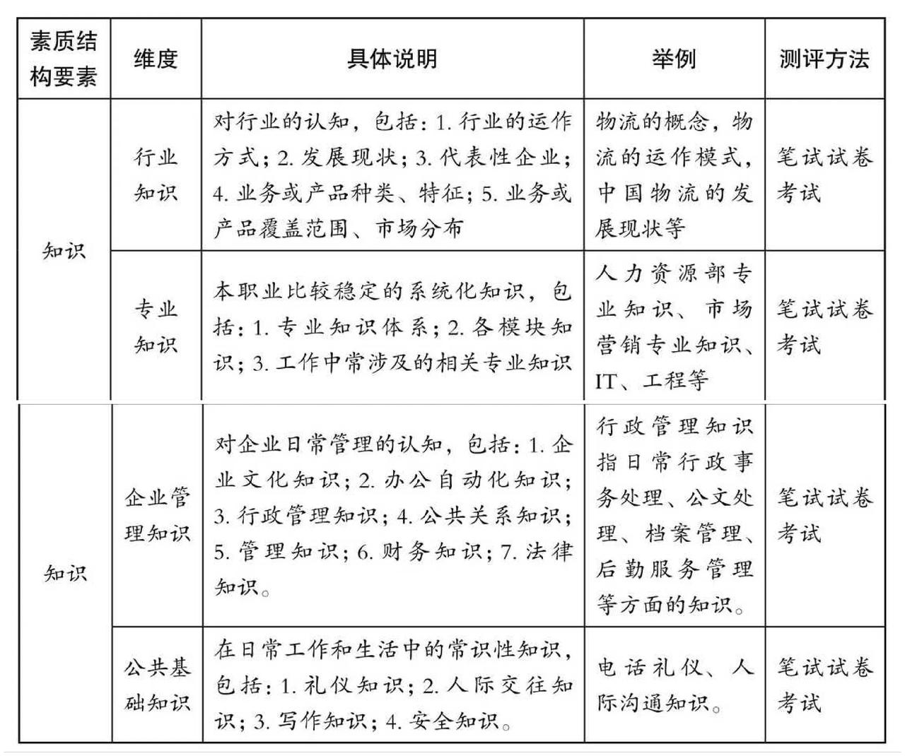
素质模型之知识要素
2024-08-13 08:44
素质模型之知识要素
四个层面的胜任素质模型
2024-08-13 08:44
四个层面的胜任素质模型
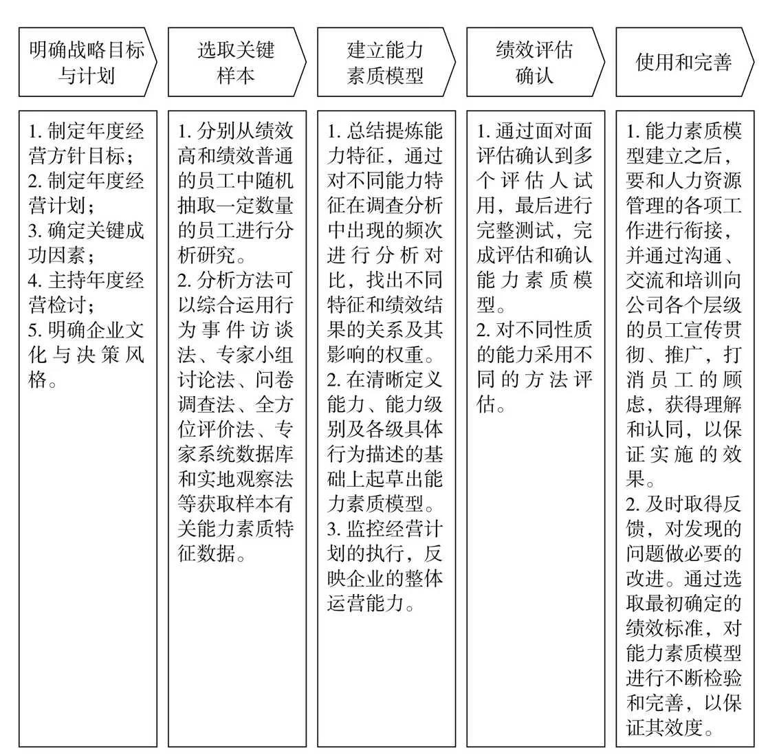
基于能力素质模型的绩效管理实施步骤
2024-08-12 14:09
基于能力素质模型的绩效管理实施步骤
个性品质包含因素 基本技能包含因素 管理技能包含因素
2024-08-12 12:59
个性品质包含因素 基本技能包含因素 管理技能包含因素
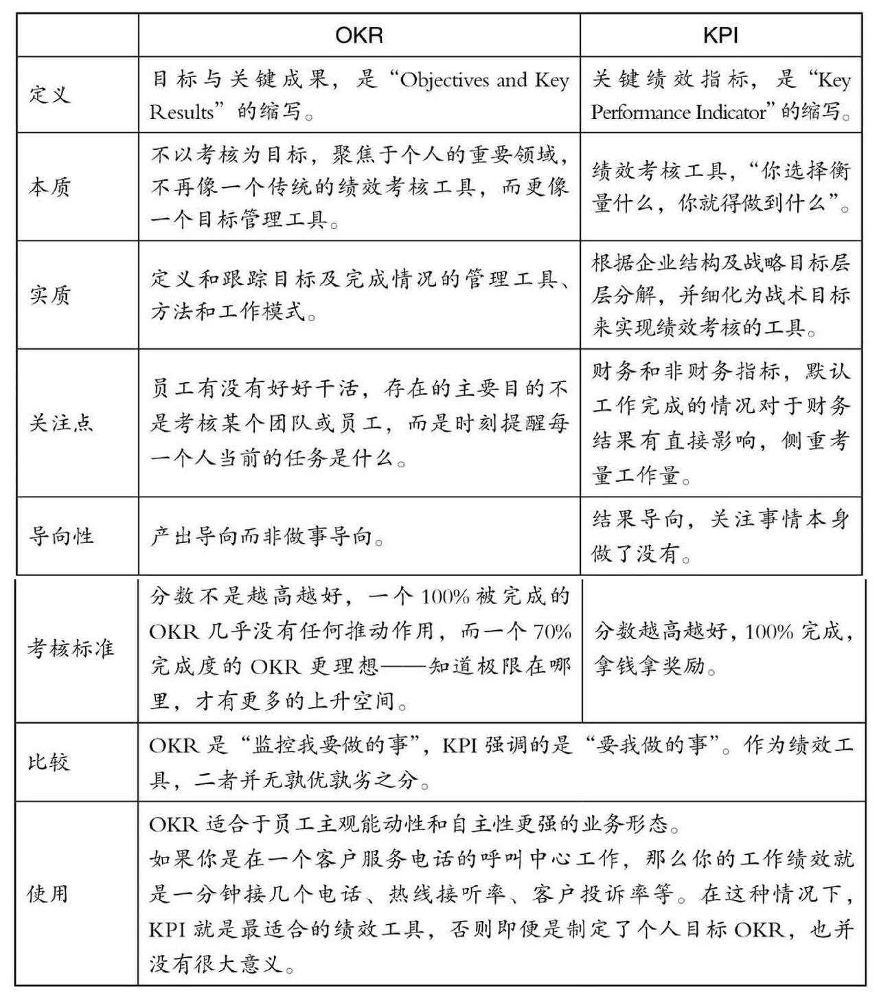
OKR&KPI的差异性对比
2024-08-11 13:11
OKR&KPI的差异性对比
两种不同的绩效考核工具,你喜欢哪种方式? OKR,监控你完成目标; KPI,自己
2024-08-11 14:02
两种不同的绩效考核工具,你喜欢哪种方式? OKR,监控你完成目标; KPI,自己
粉丝平时基本上没什么太大的波动,唯独这两天异样,搞不清楚了。 也没有爆过文章&微
2024-08-10 13:43
粉丝平时基本上没什么太大的波动,唯独这两天异样,搞不清楚了。 也没有爆过文章&微
KPI——平衡计分卡模板
2024-08-10 08:42
KPI——平衡计分卡模板
各部门流程指标
2024-08-10 08:42
各部门流程指标
第一页
下一页
作者信息
职场事职此而已
感谢大家的关注
分类: 职场
热门分类
推荐
热榜
军事
NBA
体育
社会
明星八卦
娱乐
财经
科技
汽车
历史
国际
游戏
动漫
公益
搞笑
商业
互联网
数码
国际足球
房产
家居
时尚
科学探索
职场
育儿
股票
教育
影视
情感
热点
中国军情
武器
中国南海
中国足球
亚洲杯
科比
综合体育
CBA
投资
楼市
大咖秀
外汇
创业
风口
SUV
豪车
概念车
优惠
新能源
美国
欧洲
朝日韩
俄罗斯
孕期
街拍
恋爱攻略
婚姻
正能量