昊梵体育网
职场事职此而已的文章
关键过程领域的三事件
2024-08-08 13:22
关键过程领域的三事件
行政助理工作绩效评价表
2024-08-08 13:22
行政助理工作绩效评价表
营销部流程指标
2024-08-07 11:27
营销部流程指标
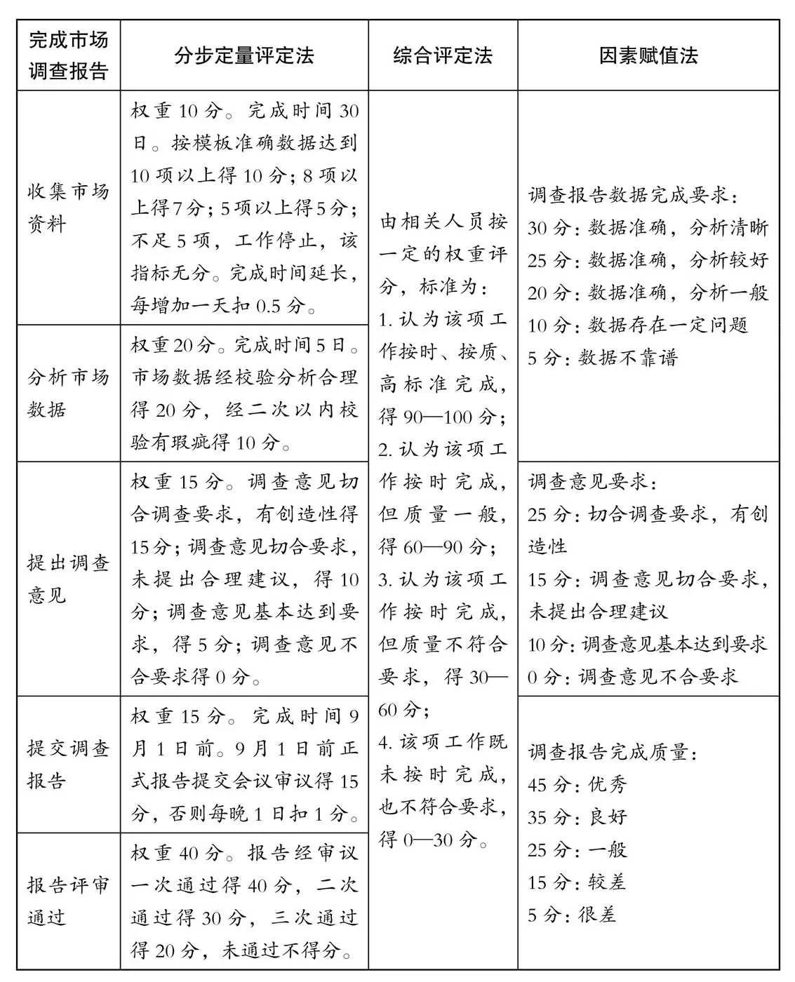
定性指标评定法对比
2024-08-07 11:27
定性指标评定法对比
绩效管理问题诊断及改进评价指标
2024-08-06 10:31
绩效管理问题诊断及改进评价指标
绩效管理工作标准指标
2024-08-06 10:31
绩效管理工作标准指标
不同发展阶段的绩效诊断方法
2024-08-05 22:31
不同发展阶段的绩效诊断方法
PDCA循环的步骤与相应的质量控制方法对照表
2024-08-05 22:31
PDCA循环的步骤与相应的质量控制方法对照表
专项计划内容及相互关系示意图
2024-08-04 16:30
专项计划内容及相互关系示意图
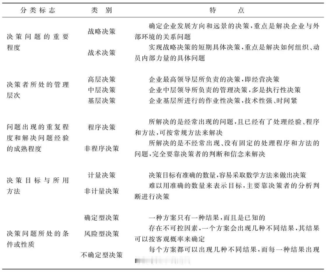
决策的分类
2024-08-04 16:30
决策的分类
过程与作业技术对接说明
2024-08-02 17:27
过程与作业技术对接说明
输入阶段与作业技术对接说明表
2024-08-02 17:27
输入阶段与作业技术对接说明表
工艺改良程序
2024-08-01 11:28
工艺改良程序
产品工艺设计程序
2024-08-01 11:27
产品工艺设计程序
工艺改进管理流程
2024-08-01 11:27
工艺改进管理流程
工艺评审管理流程
2024-07-31 13:24
工艺评审管理流程
工艺设计管理流程
2024-07-31 13:24
工艺设计管理流程
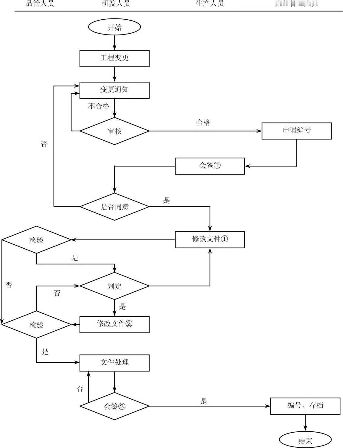
工程变更管理流程
2024-07-31 13:24
工程变更管理流程
失效作业分析流程
2024-07-30 13:24
失效作业分析流程
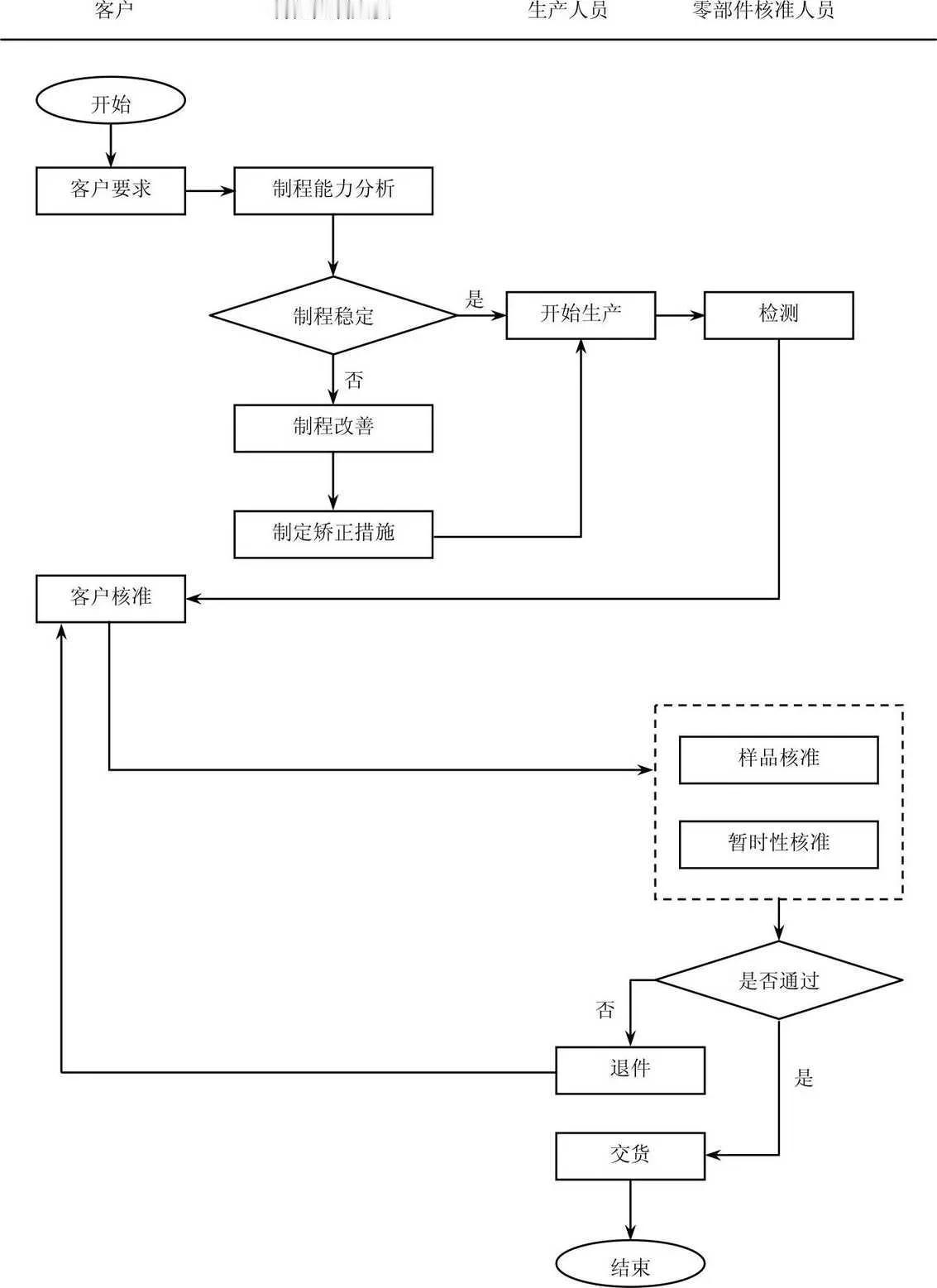
生产零部件核准流程
2024-07-30 13:24
生产零部件核准流程
第一页
下一页
作者信息
职场事职此而已
感谢大家的关注
分类: 职场
热门分类
推荐
热榜
军事
NBA
体育
社会
明星八卦
娱乐
财经
科技
汽车
历史
国际
游戏
动漫
公益
搞笑
商业
互联网
数码
国际足球
房产
家居
时尚
科学探索
职场
育儿
股票
教育
影视
情感
热点
中国军情
武器
中国南海
中国足球
亚洲杯
科比
综合体育
CBA
投资
楼市
大咖秀
外汇
创业
风口
SUV
豪车
概念车
优惠
新能源
美国
欧洲
朝日韩
俄罗斯
孕期
街拍
恋爱攻略
婚姻
正能量