昊梵体育网
职场事职此而已的文章
监视和测量设备控制流程图
2024-05-29 11:19
监视和测量设备控制流程图
生产过程控制流程图
2024-05-29 09:19
生产过程控制流程图
采购过程管理流程图
2024-05-28 09:46
采购过程管理流程图
新供方开发流程图
2024-05-28 09:46
新供方开发流程图
设计与开发的评审、验证、确认、批准间的区别
2024-05-27 08:35
设计与开发的评审、验证、确认、批准间的区别
客户要求评审流程图
2024-05-27 08:35
客户要求评审流程图
人力资源管理流程图
2024-05-25 15:35
人力资源管理流程图
确定稳定性的操作流程
2024-05-25 08:35
确定稳定性的操作流程
确定偏倚的操作流程
2024-05-25 08:35
确定偏倚的操作流程
管理评审的流程图
2024-05-24 08:35
管理评审的流程图
经营计划管理流程图
2024-05-24 08:35
经营计划管理流程图
FMEA实施情况检查单
2024-05-23 08:35
FMEA实施情况检查单
设计潜在失效模式与后果分析(设计FMEA) 说明:RPN(风险顺序数)=S
2024-05-23 08:35
设计潜在失效模式与后果分析(设计FMEA) 说明:RPN(风险顺序数)=S
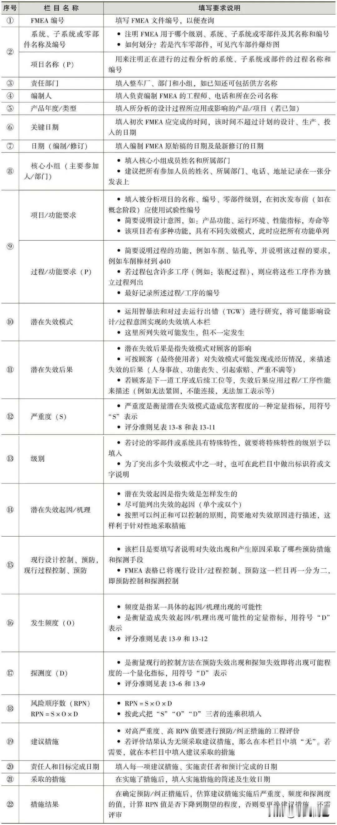
FMEA表格栏目说明
2024-05-23 08:35
FMEA表格栏目说明
推荐的PFMEA探测度准则
2024-05-22 14:34
推荐的PFMEA探测度准则
推荐的带有PPK值的PFMEA频度评价准则
2024-05-22 14:34
推荐的带有PPK值的PFMEA频度评价准则
推荐的PFMEA严重度评价准则
2024-05-22 14:34
推荐的PFMEA严重度评价准则
推荐的DFMEA探测度评价准则
2024-05-21 08:34
推荐的DFMEA探测度评价准则
推荐的DFMEA频度评价准则
2024-05-21 08:34
推荐的DFMEA频度评价准则
推荐的DFMEA严重度评价准则
2024-05-21 08:34
推荐的DFMEA严重度评价准则
第一页
下一页
作者信息
职场事职此而已
感谢大家的关注
分类: 职场
热门分类
推荐
热榜
军事
NBA
体育
社会
明星八卦
娱乐
财经
科技
汽车
历史
国际
游戏
动漫
公益
搞笑
商业
互联网
数码
国际足球
房产
家居
时尚
科学探索
职场
育儿
股票
教育
影视
情感
热点
中国军情
武器
中国南海
中国足球
亚洲杯
科比
综合体育
CBA
投资
楼市
大咖秀
外汇
创业
风口
SUV
豪车
概念车
优惠
新能源
美国
欧洲
朝日韩
俄罗斯
孕期
街拍
恋爱攻略
婚姻
正能量