昊梵体育网
职场事职此而已的文章
质量屋的构建程序
2024-05-20 15:34
质量屋的构建程序
过程防错思路及对策
2024-05-20 15:34
过程防错思路及对策
员工作业失误原因分类及其所占比例
2024-05-20 15:34
员工作业失误原因分类及其所占比例
16949技术规范的推行与认证流程2
2024-05-18 10:34
16949技术规范的推行与认证流程2
16949技术规范的推行与认证流程
2024-05-18 10:34
16949技术规范的推行与认证流程
产品审核流程图
2024-05-17 10:32
产品审核流程图
过程审核流程图
2024-05-17 10:32
过程审核流程图
生产零部件批准程序流程图
2024-05-16 08:03
生产零部件批准程序流程图
产品质量先期策划流程图
2024-05-16 08:03
产品质量先期策划流程图
产品创新与设计方法(PIDM)模型框图
2024-05-15 10:02
产品创新与设计方法(PIDM)模型框图
产品质量先期策划(APQP)概要图
2024-05-15 10:02
产品质量先期策划(APQP)概要图
组织的质量目标到过程指标的分解
2024-05-14 09:02
组织的质量目标到过程指标的分解
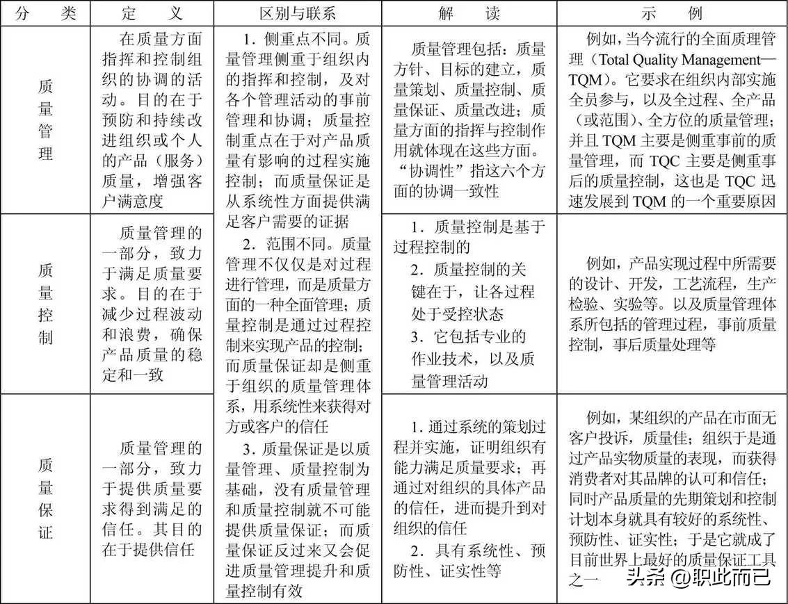
质量管理、质量控制和质量保证的定义、区别与联系、解读和示例
2024-05-14 09:02
质量管理、质量控制和质量保证的定义、区别与联系、解读和示例
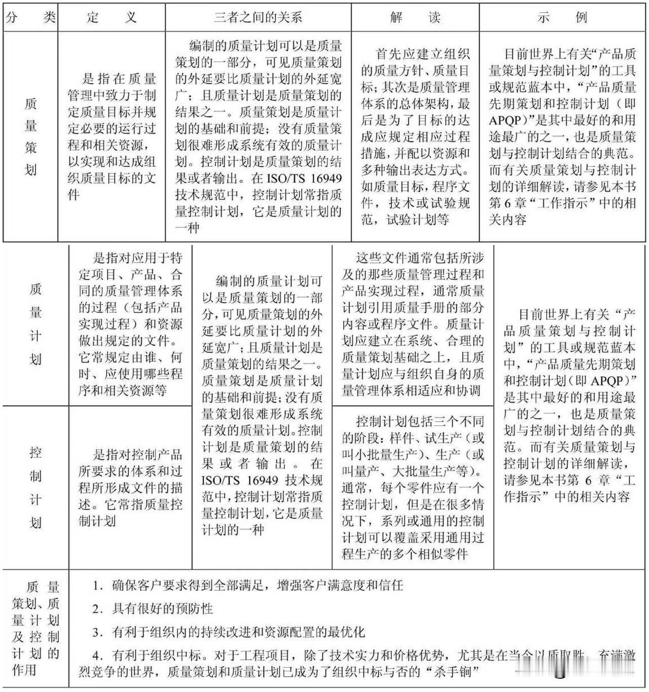
质量策划、质量计划与控制计划的定义、关系、解读及示例
2024-05-13 09:02
质量策划、质量计划与控制计划的定义、关系、解读及示例
质量、质量管理与质量管理体系的定义、解读、示例
2024-05-13 09:02
质量、质量管理与质量管理体系的定义、解读、示例
质量管理体系文件“梯形”结构 a)二层式 b)三层式 c)四层式
2024-05-12 13:01
质量管理体系文件“梯形”结构 a)二层式 b)三层式 c)四层式
ISO 9001、ISO 9004与ISO/TS 16949技术规范间的关系
2024-05-12 13:01
ISO 9001、ISO 9004与ISO/TS 16949技术规范间的关系
销售总监工作职责表
2024-05-11 09:01
销售总监工作职责表
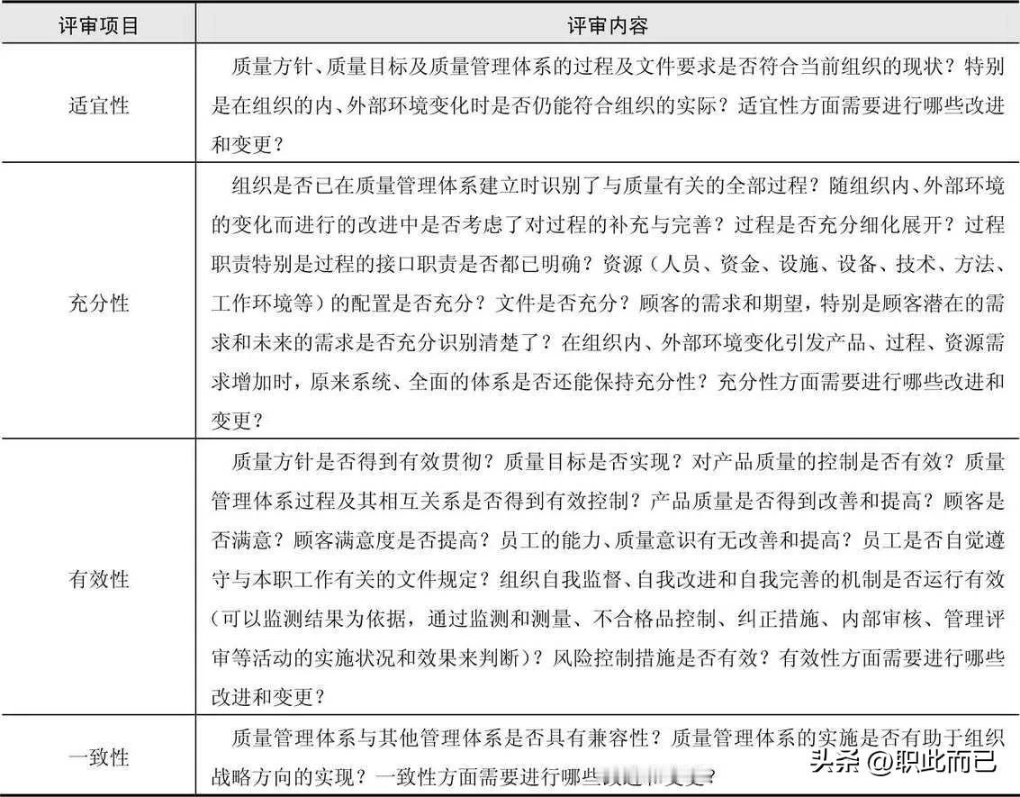
管理评审的内容
2024-05-11 09:01
管理评审的内容
审核报告 1.审核目的 检查质量管理体系是否正常运行,评价质量管理体系的有效
2024-05-11 09:01
审核报告 1.审核目的 检查质量管理体系是否正常运行,评价质量管理体系的有效
第一页
下一页
作者信息
职场事职此而已
感谢大家的关注
分类: 职场
热门分类
推荐
热榜
军事
NBA
体育
社会
明星八卦
娱乐
财经
科技
汽车
历史
国际
游戏
动漫
公益
搞笑
商业
互联网
数码
国际足球
房产
家居
时尚
科学探索
职场
育儿
股票
教育
影视
情感
热点
中国军情
武器
中国南海
中国足球
亚洲杯
科比
综合体育
CBA
投资
楼市
大咖秀
外汇
创业
风口
SUV
豪车
概念车
优惠
新能源
美国
欧洲
朝日韩
俄罗斯
孕期
街拍
恋爱攻略
婚姻
正能量