昊梵体育网
职场事职此而已的文章
“产品设计和开发过程”审核检查表
2024-05-10 10:00
“产品设计和开发过程”审核检查表
质量部审核检查表
2024-05-10 10:00
质量部审核检查表
产品研发部审核检查表9000
2024-05-09 09:59
产品研发部审核检查表9000
9000部门通用审核检查表
2024-05-09 08:59
9000部门通用审核检查表
9000年度审核方案
2024-05-08 14:59
9000年度审核方案
内部审核方案的管理流程
2024-05-08 08:59
内部审核方案的管理流程
纠正措施实施流程图
2024-05-07 16:59
纠正措施实施流程图
突破性改进的实施过程
2024-05-07 16:59
突破性改进的实施过程
维持性改进与突破性改进的区别
2024-05-07 16:59
维持性改进与突破性改进的区别
供应商绩效监视与评价表 1.得分在85~100分之间者为A级,A级为优秀供应商
2024-05-06 22:59
供应商绩效监视与评价表 1.得分在85~100分之间者为A级,A级为优秀供应商
设计和开发评审、验证、确认关系简图
2024-05-06 22:59
设计和开发评审、验证、确认关系简图
设计和开发评审、验证、确认的区别
2024-05-06 22:59
设计和开发评审、验证、确认的区别
质量意识的理解,如何区分正确与错误的质量意识
2024-05-05 21:59
质量意识的理解,如何区分正确与错误的质量意识
生产设备管理流程图
2024-05-05 21:59
生产设备管理流程图
9000标准术语构成表
2024-05-05 21:59
9000标准术语构成表
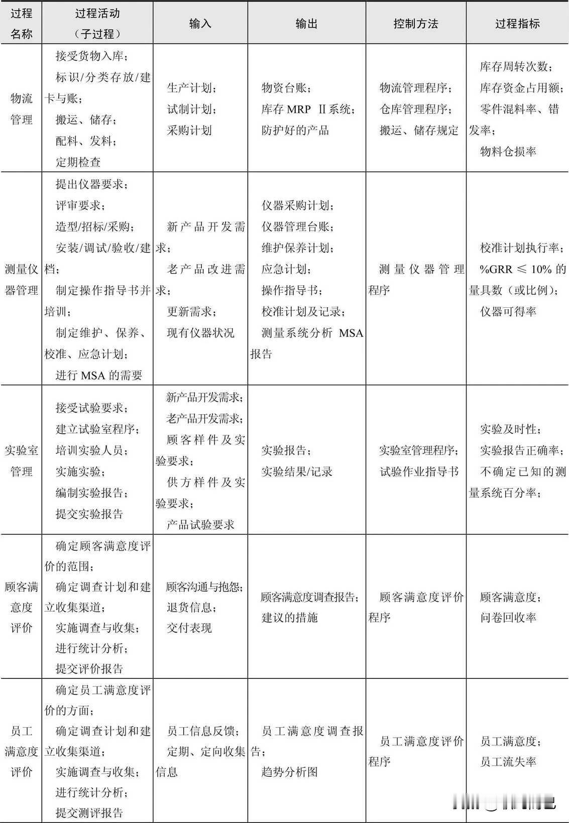
常见的过程及过程绩效指标5
2024-05-04 09:59
常见的过程及过程绩效指标5
常见的过程及过程绩效指标4
2024-05-03 22:58
常见的过程及过程绩效指标4
常见的过程及过程绩效指标3
2024-05-03 22:58
常见的过程及过程绩效指标3
常见的过程及过程绩效指标2
2024-04-30 19:58
常见的过程及过程绩效指标2
常见的过程及过程绩效指标1
2024-04-30 19:58
常见的过程及过程绩效指标1
第一页
下一页
作者信息
职场事职此而已
感谢大家的关注
分类: 职场
热门分类
推荐
热榜
军事
NBA
体育
社会
明星八卦
娱乐
财经
科技
汽车
历史
国际
游戏
动漫
公益
搞笑
商业
互联网
数码
国际足球
房产
家居
时尚
科学探索
职场
育儿
股票
教育
影视
情感
热点
中国军情
武器
中国南海
中国足球
亚洲杯
科比
综合体育
CBA
投资
楼市
大咖秀
外汇
创业
风口
SUV
豪车
概念车
优惠
新能源
美国
欧洲
朝日韩
俄罗斯
孕期
街拍
恋爱攻略
婚姻
正能量