昊梵体育网
职场事职此而已的文章
工装设计流程图
2024-04-29 18:58
工装设计流程图
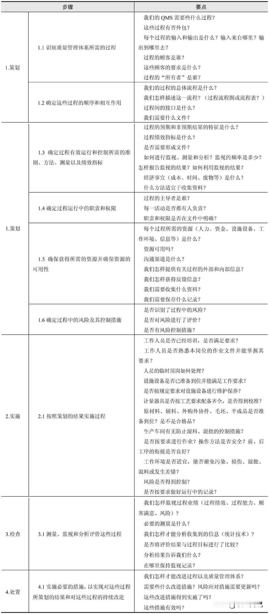
过程方法应用指南
2024-04-29 17:58
过程方法应用指南
“供应商评价和开发过程”审核检查表
2024-04-28 12:57
“供应商评价和开发过程”审核检查表
“采购过程”审核检查表
2024-04-28 12:57
“采购过程”审核检查表
“监视和测量设备控制过程”审核检查表
2024-04-27 14:57
“监视和测量设备控制过程”审核检查表
“质量管理体系审核过程”审核检查表
2024-04-27 14:57
“质量管理体系审核过程”审核检查表
“培训过程”审核检查表
2024-04-26 08:57
“培训过程”审核检查表
“合同评审过程”审核检查表
2024-04-26 08:57
“合同评审过程”审核检查表
“设备管理过程”审核检查表
2024-04-25 08:57
“设备管理过程”审核检查表
“文件控制过程”审核检查表
2024-04-25 08:57
“文件控制过程”审核检查表
“纠正与预防措施控制过程”审核检查表
2024-04-24 08:57
“纠正与预防措施控制过程”审核检查表
“顾客满意度调查过程”审核检查表
2024-04-24 08:57
“顾客满意度调查过程”审核检查表
体系、过程及产品审核的比较
2024-04-23 15:57
体系、过程及产品审核的比较
生产的审核说明
2024-04-23 15:57
生产的审核说明
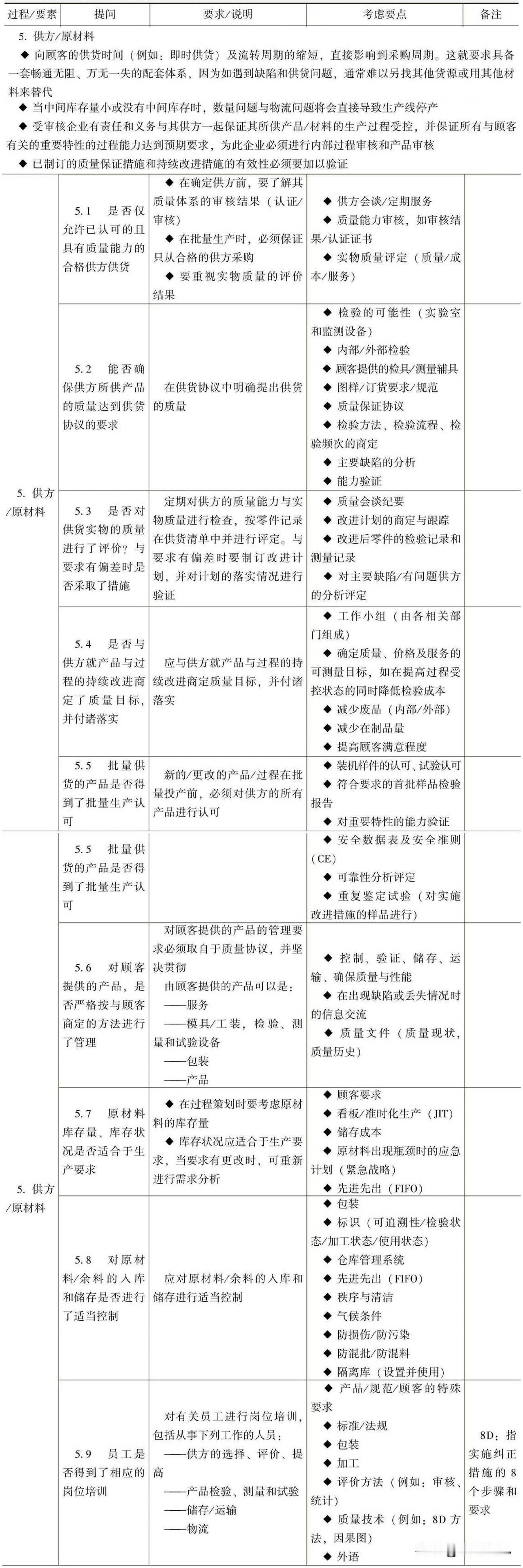
供方/原材料的审核说明
2024-04-22 12:57
供方/原材料的审核说明
产品审核时机的选择比较表
2024-04-22 12:57
产品审核时机的选择比较表
产品审核用的产品质量缺陷严重性分级指导表
2024-04-22 12:57
产品审核用的产品质量缺陷严重性分级指导表
产品质量定级表
2024-04-22 00:56
产品质量定级表
过程开发的落实审核说明
2024-04-22 00:56
过程开发的落实审核说明
过程开发的策划——过程审核提问要求/说明、要点
2024-04-19 21:55
过程开发的策划——过程审核提问要求/说明、要点
第一页
下一页
作者信息
职场事职此而已
感谢大家的关注
分类: 职场
热门分类
推荐
热榜
军事
NBA
体育
社会
明星八卦
娱乐
财经
科技
汽车
历史
国际
游戏
动漫
公益
搞笑
商业
互联网
数码
国际足球
房产
家居
时尚
科学探索
职场
育儿
股票
教育
影视
情感
热点
中国军情
武器
中国南海
中国足球
亚洲杯
科比
综合体育
CBA
投资
楼市
大咖秀
外汇
创业
风口
SUV
豪车
概念车
优惠
新能源
美国
欧洲
朝日韩
俄罗斯
孕期
街拍
恋爱攻略
婚姻
正能量