昊梵体育网

深圳林年雪的文章

昨夜全球金融市场大幅波动,地缘局势缓和引发大宗商品集体跳水:原油重挫,以色列暂停

昨夜全球金融市场大幅波动,地缘局势缓和引发大宗商品集体跳水:原油重挫,以色列暂停

昨夜全球金融市场大幅波动,地缘局势缓和引发大宗商品集体跳水:原油重挫,以色列暂停

电算协同,有望穿越周期!核心逻辑很直白:西部绿电0.2-0.3元/度,一度电能产

电算协同,有望穿越周期!核心逻辑很直白:西部绿电0.2-0.3元/度,一度电能产

储能!储能!储能!最新催化密集落地卡塔尔17%LNG产能受损,修复需3-5年,其

储能!储能!储能!最新催化密集落地卡塔尔17%LNG产能受损,修复需3-5年,其
3.20周五  财经热点信息汇总!1.阿里平头哥GPU大规模投入生产2.存储芯片

3.20周五 财经热点信息汇总!1.阿里平头哥GPU大规模投入生产2.存储芯片

3.20周五 财经热点信息汇总!1.阿里平头哥GPU大规模投入生产2.存储芯片
市场并未大跌!美股全线低开,纳指跌约1%,整体跌幅有限,暂未出现明显下挫,后续能

市场并未大跌!美股全线低开,纳指跌约1%,整体跌幅有限,暂未出现明显下挫,后续能

市场并未大跌!美股全线低开,纳指跌约1%,整体跌幅有限,暂未出现明显下挫,后续能
暂时不贴油气走势图了。中东局势不明,行情炒过一轮后资金追涨意愿弱,容易冲高回落。

暂时不贴油气走势图了。中东局势不明,行情炒过一轮后资金追涨意愿弱,容易冲高回落。

暂时不贴油气走势图了。中东局势不明,行情炒过一轮后资金追涨意愿弱,容易冲高回落。
3月20日暗盘隔夜挂单个股梳理华电能源今日走势相当强势,隔夜挂单金额96.3亿,

3月20日暗盘隔夜挂单个股梳理华电能源今日走势相当强势,隔夜挂单金额96.3亿,

3月20日暗盘隔夜挂单个股梳理华电能源今日走势相当强势,隔夜挂单金额96.3亿,
3.19周四  成交活跃个股+人气热度榜!1.绿色电力,能源金融2.算电协同、电

3.19周四 成交活跃个股+人气热度榜!1.绿色电力,能源金融2.算电协同、电

3.19周四 成交活跃个股+人气热度榜!1.绿色电力,能源金融2.算电协同、电
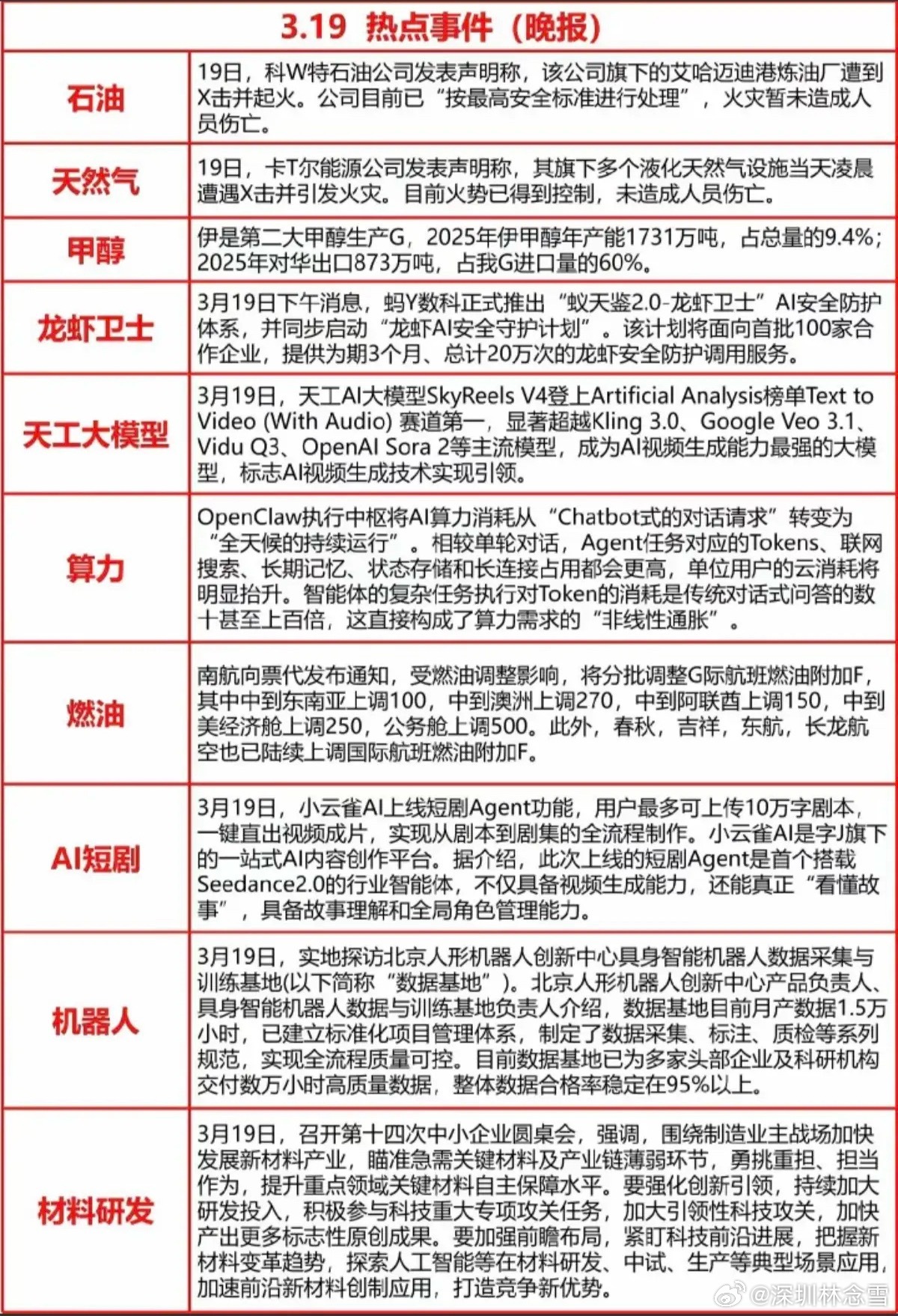
3.19周四  晚间  财经热点信息汇总!1.石油天然气2.化工甲醇3.龙虾卫士

3.19周四 晚间 财经热点信息汇总!1.石油天然气2.化工甲醇3.龙虾卫士

3.19周四 晚间 财经热点信息汇总!1.石油天然气2.化工甲醇3.龙虾卫士
双阴洗盘别误判,这些案例要分清不少朋友把普通双阴当成双阴跳空洗盘,其实二者差别很

双阴洗盘别误判,这些案例要分清不少朋友把普通双阴当成双阴跳空洗盘,其实二者差别很

双阴洗盘别误判,这些案例要分清不少朋友把普通双阴当成双阴跳空洗盘,其实二者差别很
突发黑天鹅!中东局势引爆全球市场,警惕黑周四中东局势骤然升级,伊朗石化设施遇袭,

突发黑天鹅!中东局势引爆全球市场,警惕黑周四中东局势骤然升级,伊朗石化设施遇袭,

突发黑天鹅!中东局势引爆全球市场,警惕黑周四中东局势骤然升级,伊朗石化设施遇袭,
市场彻底反逻辑!枪炮一响,黄金不涨反重挫超2%,布伦特原油大涨1.4%,美股盘前

市场彻底反逻辑!枪炮一响,黄金不涨反重挫超2%,布伦特原油大涨1.4%,美股盘前

市场彻底反逻辑!枪炮一响,黄金不涨反重挫超2%,布伦特原油大涨1.4%,美股盘前
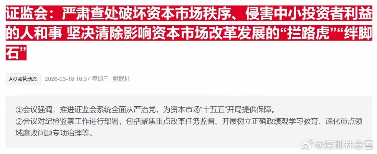
盘后重磅!证监会严查市场乱象,A股探底回升,反弹看4100点盘后证监会重磅发声:

盘后重磅!证监会严查市场乱象,A股探底回升,反弹看4100点盘后证监会重磅发声:

盘后重磅!证监会严查市场乱象,A股探底回升,反弹看4100点盘后证监会重磅发声:
算力数据全线爆发,美利云、诚邦股份、瑞斯康达、云赛智联、中贝通信、韶能股份、数据

算力数据全线爆发,美利云、诚邦股份、瑞斯康达、云赛智联、中贝通信、韶能股份、数据

算力数据全线爆发,美利云、诚邦股份、瑞斯康达、云赛智联、中贝通信、韶能股份、数据

机构更新国产燃机最新进展:国产燃机商北美客户订单预计近期正式签约,公司订单与询单

机构更新国产燃机最新进展:国产燃机商北美客户订单预计近期正式签约,公司订单与询单
美联储凌晨按兵不动!通胀抬头,滞胀风险升温美联储维持利率不变,坚决不降息。美国2

美联储凌晨按兵不动!通胀抬头,滞胀风险升温美联储维持利率不变,坚决不降息。美国2

美联储凌晨按兵不动!通胀抬头,滞胀风险升温美联储维持利率不变,坚决不降息。美国2
3.19周四  上市公司公告精选汇总!27家公司发布公告涉及:增资扩股、年报业绩

3.19周四 上市公司公告精选汇总!27家公司发布公告涉及:增资扩股、年报业绩

3.19周四 上市公司公告精选汇总!27家公司发布公告涉及:增资扩股、年报业绩
连板高标(3月18日)

连板高标(3月18日)

连板高标(3月18日)
今天喜提两只涨停,也算弥补昨天中南文化的失误,总算没白熬。泰豪科技五连阴后单针探

今天喜提两只涨停,也算弥补昨天中南文化的失误,总算没白熬。泰豪科技五连阴后单针探

今天喜提两只涨停,也算弥补昨天中南文化的失误,总算没白熬。泰豪科技五连阴后单针探
今日资金净流入前30个股1. 金开新能, 8.91亿, +10.00%, 新能源

今日资金净流入前30个股1. 金开新能, 8.91亿, +10.00%, 新能源

今日资金净流入前30个股1. 金开新能, 8.91亿, +10.00%, 新能源