昊梵体育网
职场事职此而已的文章
岗位薪酬的设计程序
2024-09-19 15:51
岗位薪酬的设计程序
绩效管理流程图
2024-09-19 15:51
绩效管理流程图
职业生涯管理过程
2024-09-18 13:49
职业生涯管理过程
兴趣与职业对照表
2024-09-18 12:49
兴趣与职业对照表
性格与职业对照表
2024-09-18 12:49
性格与职业对照表
员工培训管理流程图
2024-09-16 10:47
员工培训管理流程图
招聘基本流程图
2024-09-16 12:40
招聘基本流程图
订单处理的步骤
2024-09-13 15:23
订单处理的步骤
订单进度追踪流程图
2024-09-13 14:33
订单进度追踪流程图
ABC分类管理流程 仓储部规范化管理
2024-09-12 15:48
ABC分类管理流程 仓储部规范化管理
库存控制程序 仓储部规范化管理
2024-09-12 16:28
库存控制程序 仓储部规范化管理
按成本比重高低将各物品存货项目分为三类,对不同类别的存货采取不同的控制方法。 仓
2024-09-12 15:48
按成本比重高低将各物品存货项目分为三类,对不同类别的存货采取不同的控制方法。 仓
盘点工作流程图 仓储部规范化管理
2024-09-11 12:49
盘点工作流程图 仓储部规范化管理
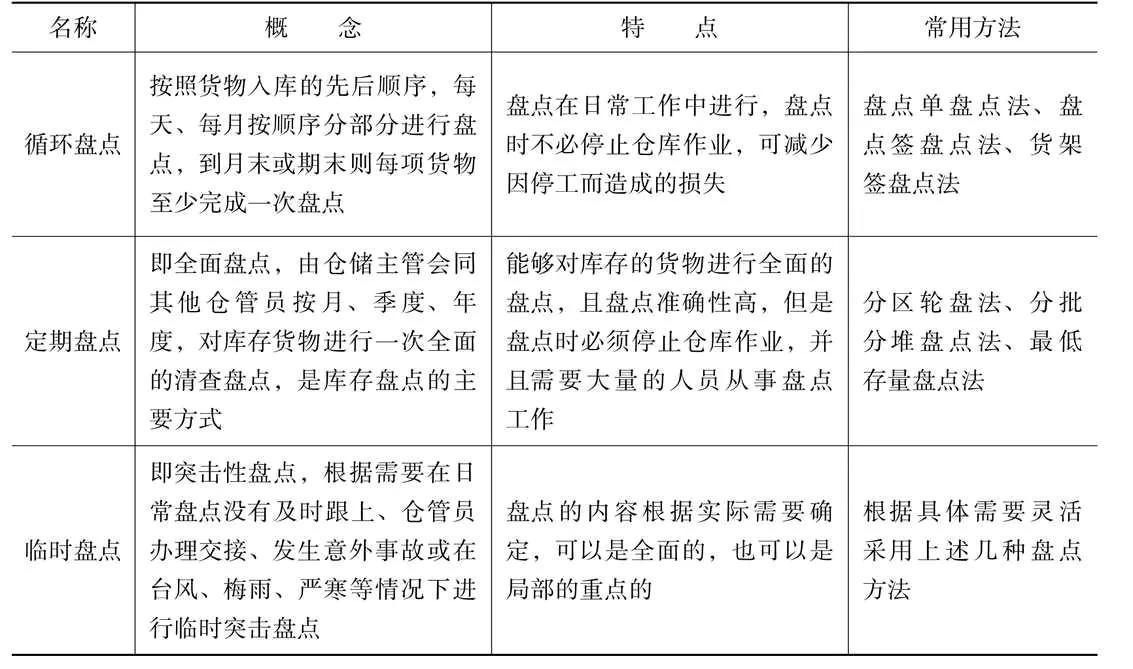
仓库盘点方法 仓储部规范化管理
2024-09-11 13:57
仓库盘点方法 仓储部规范化管理
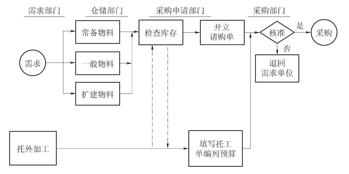
申请采购作业流程
2024-09-11 12:32
申请采购作业流程
供应商评价表
2024-09-11 12:42
供应商评价表
供应商选择程序图
2024-09-10 12:08
供应商选择程序图
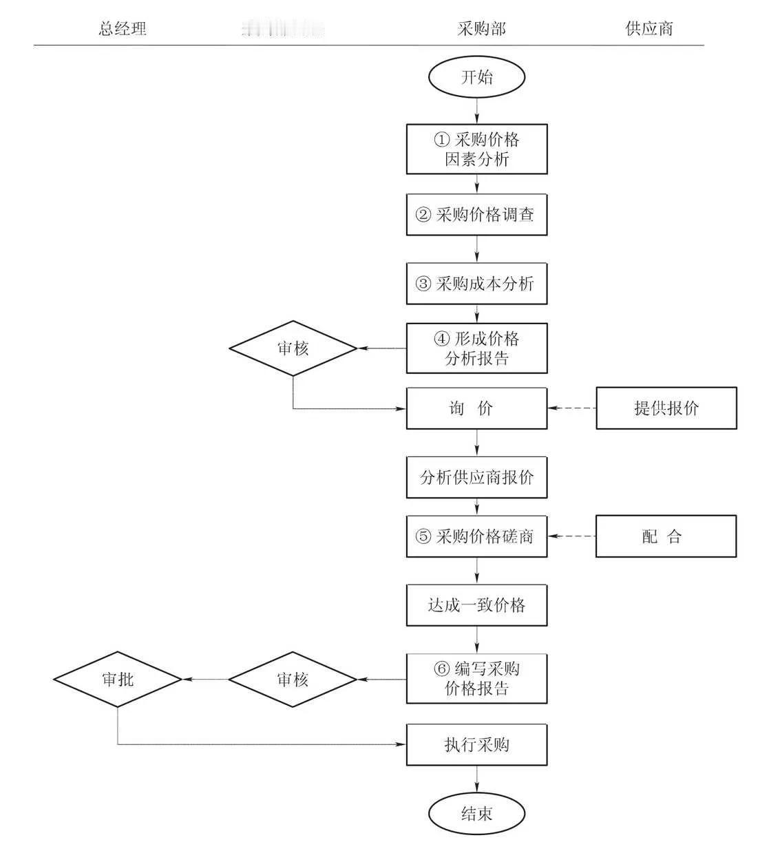
采购成本分析与控制程序图
2024-09-10 12:08
采购成本分析与控制程序图
采购费用控制程序图
2024-09-10 19:17
采购费用控制程序图
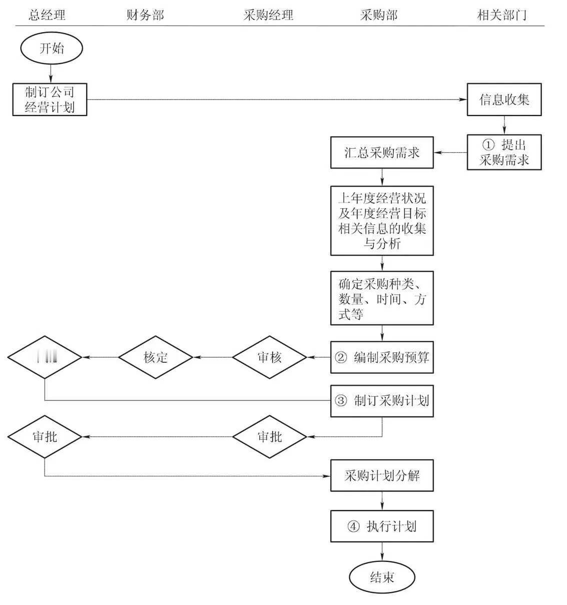
公司采购与供应计划及方案制定程序
2024-09-09 18:01
公司采购与供应计划及方案制定程序
第一页
下一页
作者信息
职场事职此而已
感谢大家的关注
分类: 职场
热门分类
推荐
热榜
军事
NBA
体育
社会
明星八卦
娱乐
财经
科技
汽车
历史
国际
游戏
动漫
公益
搞笑
商业
互联网
数码
国际足球
房产
家居
时尚
科学探索
职场
育儿
股票
教育
影视
情感
热点
中国军情
武器
中国南海
中国足球
亚洲杯
科比
综合体育
CBA
投资
楼市
大咖秀
外汇
创业
风口
SUV
豪车
概念车
优惠
新能源
美国
欧洲
朝日韩
俄罗斯
孕期
街拍
恋爱攻略
婚姻
正能量