昊梵体育网
职场事职此而已的文章
生产物料检验流程
2024-07-04 15:09
生产物料检验流程
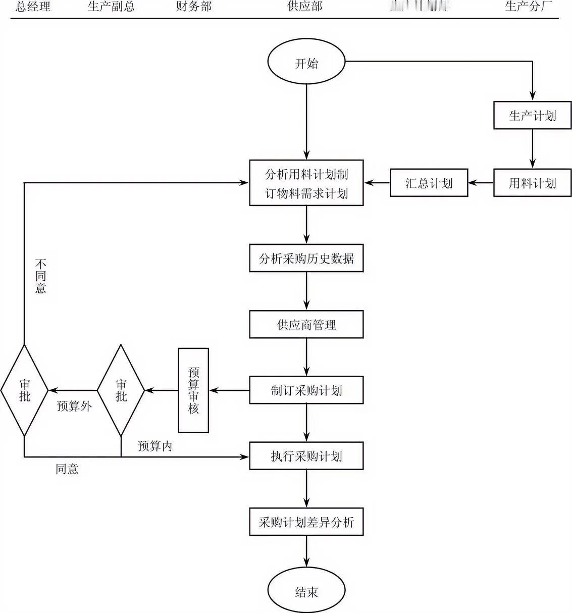
生产物料采购管理流程
2024-07-04 15:10
生产物料采购管理流程
生产物料供应商管理流程
2024-07-03 17:09
生产物料供应商管理流程
生产物料计划管理流程
2024-07-03 17:09
生产物料计划管理流程
采购与仓储管理总流程
2024-07-02 17:09
采购与仓储管理总流程
采购与仓储管理责任划分
2024-07-02 15:09
采购与仓储管理责任划分
生产计划管理总流程
2024-07-02 11:09
生产计划管理总流程
生产计划变更管理流程
2024-07-01 13:25
生产计划变更管理流程
生产计划执行流程
2024-07-01 13:25
生产计划执行流程
日程作业计划制订流程
2024-06-30 19:40
日程作业计划制订流程
月度生产计划制订流程
2024-06-30 19:40
月度生产计划制订流程
年度生产计划制订流程
2024-06-29 15:10
年度生产计划制订流程
生产计划管理责任划分
2024-06-29 15:10
生产计划管理责任划分
质量文化的宣传方法
2024-06-28 08:35
质量文化的宣传方法
流程意识的宣传倡导
2024-06-28 08:35
流程意识的宣传倡导
操作活动中的即时培训的步骤
2024-06-27 17:34
操作活动中的即时培训的步骤
专业知识要求等级划分标准
2024-06-27 17:34
专业知识要求等级划分标准
入职手续管理流程
2024-06-26 17:34
入职手续管理流程
ABC分类管理法
2024-06-26 08:34
ABC分类管理法
中级流程管理
2024-06-25 08:34
中级流程管理
第一页
下一页
作者信息
职场事职此而已
感谢大家的关注
分类: 职场
热门分类
推荐
热榜
军事
NBA
体育
社会
明星八卦
娱乐
财经
科技
汽车
历史
国际
游戏
动漫
公益
搞笑
商业
互联网
数码
国际足球
房产
家居
时尚
科学探索
职场
育儿
股票
教育
影视
情感
热点
中国军情
武器
中国南海
中国足球
亚洲杯
科比
综合体育
CBA
投资
楼市
大咖秀
外汇
创业
风口
SUV
豪车
概念车
优惠
新能源
美国
欧洲
朝日韩
俄罗斯
孕期
街拍
恋爱攻略
婚姻
正能量