昊梵体育网
小喵爱捡我的文章
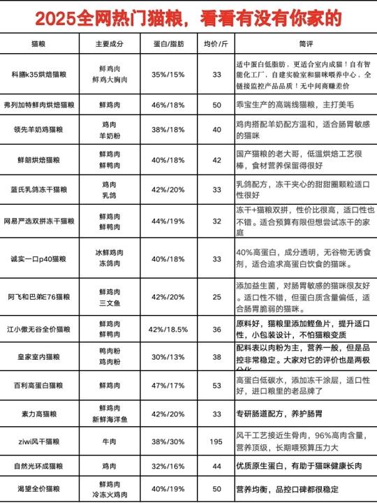
养猫三年换粮无数,终于找到这些好粮
2025-02-19 16:05
养猫三年换粮无数,终于找到这些好粮
画里的小老鼠。
2025-02-04 15:15
画里的小老鼠。
标题:玻璃胃小猫该如何选罐头呢?
2025-01-26 15:03
标题:玻璃胃小猫该如何选罐头呢?
好消息❗️为我捡的猫租小院子啦❗️❗️
2025-01-13 12:15
好消息❗️为我捡的猫租小院子啦❗️❗️
我跳预言家‼猫咪瘦弱养不壮我有招
2024-12-26 16:16
我跳预言家‼猫咪瘦弱养不壮我有招
当给我娃买猫砂盆买错了尺寸?
2024-12-21 18:08
当给我娃买猫砂盆买错了尺寸?
猫咪的长寿秘诀,给它一颗强心脏
2024-12-19 15:13
猫咪的长寿秘诀,给它一颗强心脏
争霸一方狸花,长成肥嘟海参秘籍是?妙三多
2024-12-14 15:28
争霸一方狸花,长成肥嘟海参秘籍是?妙三多
这是我家小猫最可爱的角度
2024-12-11 17:17
这是我家小猫最可爱的角度
可以不爱 停止伤害🙅
2024-12-08 17:07
可以不爱 停止伤害🙅
哈哈 这像啥 天妇罗?🍤
2024-12-03 22:55
哈哈 这像啥 天妇罗?🍤
翻车猫粮年年有,2024靠谱猫粮推荐排行榜
2024-11-27 15:46
翻车猫粮年年有,2024靠谱猫粮推荐排行榜
真实使用分享|猫咪口臭退退退!
2024-11-15 15:23
真实使用分享|猫咪口臭退退退!
一些猫猫祟祟哒库存|(live拍的有点晃🥹)
2024-11-14 15:38
一些猫猫祟祟哒库存|(live拍的有点晃🥹)
宠物院的宝藏外驱被我发现了!
2024-11-09 12:14
宠物院的宝藏外驱被我发现了!
当小姨来我家撸猫 抓抓真的很争气!!
2024-11-06 00:11
当小姨来我家撸猫 抓抓真的很争气!!
大家万圣节🎃快乐
2024-11-04 08:41
大家万圣节🎃快乐
翻到了捡小抓时发的笔记
2024-11-04 16:36
翻到了捡小抓时发的笔记
拒绝躺平!选平价新品猫粮还是做功课的香
2024-11-04 11:59
拒绝躺平!选平价新品猫粮还是做功课的香
今年最低!鲜朗主食罐头我真的哭死!
2024-10-25 12:27
今年最低!鲜朗主食罐头我真的哭死!
第一页
下一页
作者信息
小喵爱捡我
感谢大家的关注
分类: 萌宠
热门分类
推荐
热榜
军事
NBA
体育
社会
明星八卦
娱乐
财经
科技
汽车
历史
国际
游戏
动漫
公益
搞笑
商业
互联网
数码
国际足球
房产
家居
时尚
科学探索
职场
育儿
股票
教育
影视
情感
热点
中国军情
武器
中国南海
中国足球
亚洲杯
科比
综合体育
CBA
投资
楼市
大咖秀
外汇
创业
风口
SUV
豪车
概念车
优惠
新能源
美国
欧洲
朝日韩
俄罗斯
孕期
街拍
恋爱攻略
婚姻
正能量