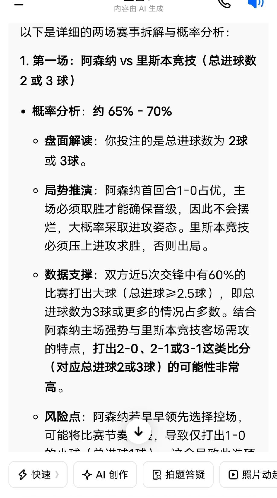
请豆包分析了一下这张足球彩票的中奖概率,豆包得出的结论是35%左右。
在豆包看来,第一场押两队总进球数为2-3个还是比较稳的;最大的变数是第二场,主队拜仁让1球胜的风险是很大的,毕竟对手是欧冠之王,素以防守反击著称,拜仁究竟是攻出去还是坚守壁垒,究竟是求胜还是求平,都是一个两难的选择。




请豆包分析了一下这张足球彩票的中奖概率,豆包得出的结论是35%左右。
在豆包看来,第一场押两队总进球数为2-3个还是比较稳的;最大的变数是第二场,主队拜仁让1球胜的风险是很大的,毕竟对手是欧冠之王,素以防守反击著称,拜仁究竟是攻出去还是坚守壁垒,究竟是求胜还是求平,都是一个两难的选择。




评论列表