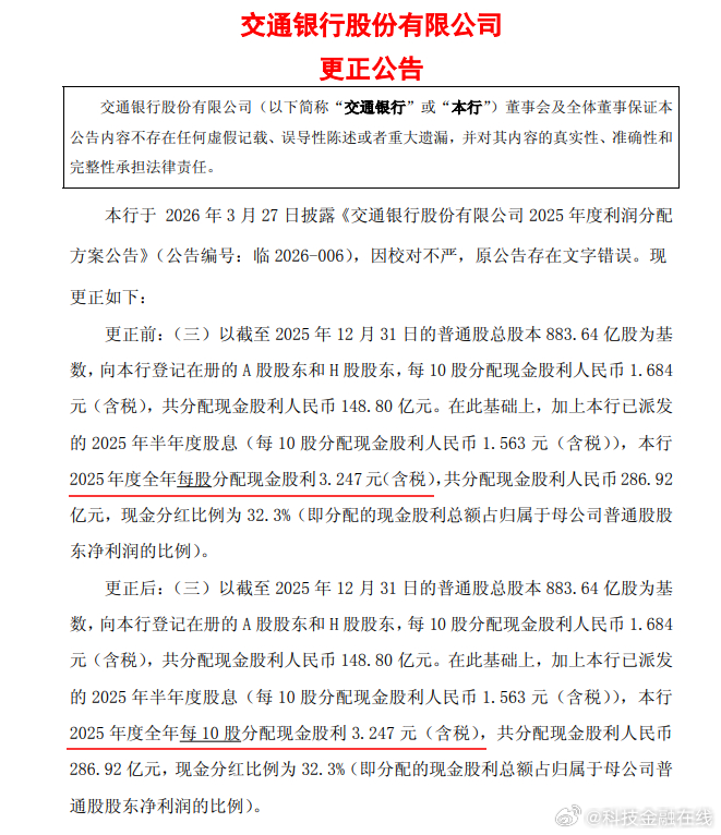
【罕见!15.5万亿的交通银行公告现乌龙 董秘曾获5A评级】3月31日,交通银行发布了一则更正公告,原来此前发布的2025年度利润分配方案中,本应是每10股分配现金3.247元,结果写成了每股3.247元。按照此方案,交通银行2025年分红金额将达到2869亿!而2025年,交通银行净利润才956.223亿。
一字之差,差点把交通银行搞“破产”。
对于这场风波,交通银行将原因归结为“校对不严”导致的文字错误,并向投资者表达了诚挚的歉意。
上市公司董事会秘书是信息披露的核心审核人,需要领导相关部门对公告的合规性、内容准确性进行审核。
交通银行董事会秘书为56岁的何兆斌,2025年税前总薪酬为87.8万,曾荣获“2025年上市公司董事会秘书履职评价5A”评级,以及“杰出董秘”等荣誉。

