昊梵体育网

3月计算机二级考试操作题和选择题备考题库

✅推荐题库:计算机二级考试(电脑版)+MS office 2016版本+ios Android(选择题)
小伙伴们备考3月的计算机二级考试的同学,选择题可以现在开始刷起来了。
计算机二级题库和计划
🔆bi备工具:推荐小黑题库+ MS Office 2016软件
✅备考方法:
1⃣精选选择题350道题(15天)
2⃣ppt简单易操作(20天)
3⃣ word细节题型多,分值大(25天)
Excel 比较难,掌握基本函数(30天)
‼️备考攻略:
不建议买书,建议买课,直接刷题就行
1⃣不会做的题目和错题,可以用笔记下来,整理好,重点关注,然后针对性的做。
2⃣每天至少3个小时刷题,重点真题必须刷3遍以上。
3⃣小白先看精讲视频,等熟悉操作在刷真题,这样会很快掌握。
祝计算机二级考试都能顺利通过❗️小黑学长陪你一起考二级‼️
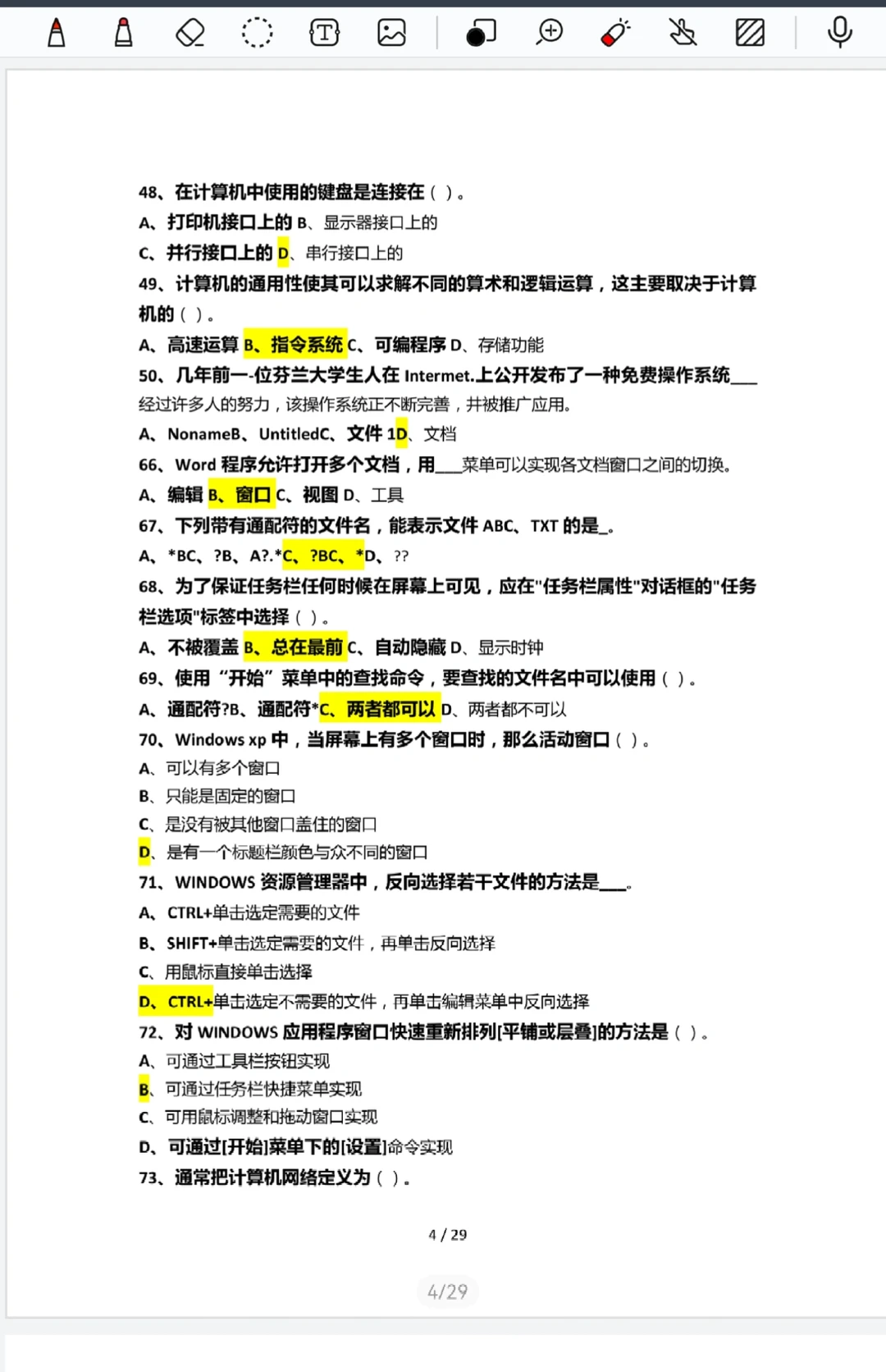
计算机二级备考开始了吗 [PK]