昊梵体育网

简单整理了一下vivo X300s和vivo X300 Ultra升级点,提升的

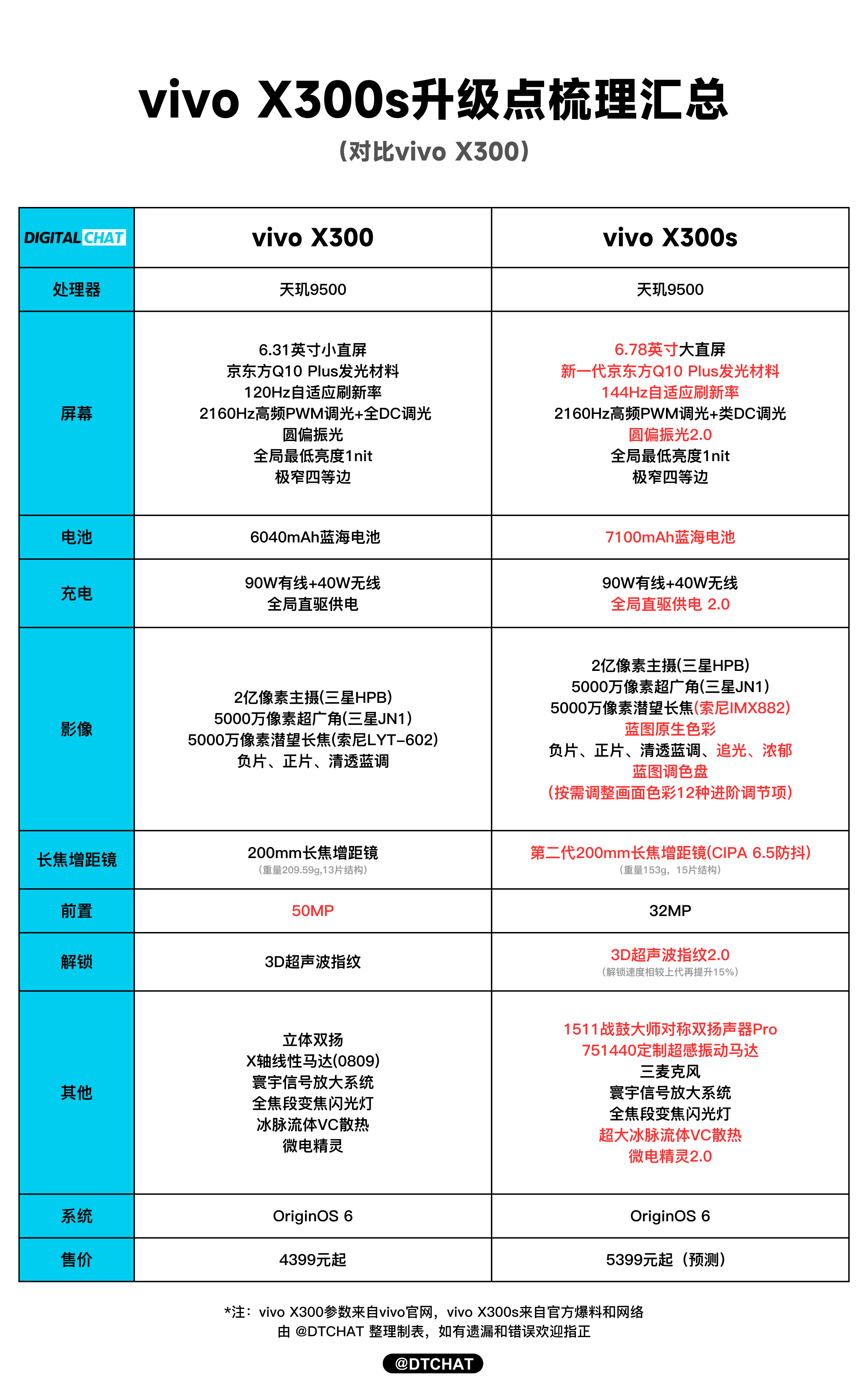
简单整理了一下vivo X300s和vivo X300 Ultra升级点,提升的地方还是非常明显。

vivo X300s对比X300来说,屏幕尺寸更大,支持144Hz自适应刷新率,电池容量来到了7100mAh,也是历代X系列旗舰里面电池最大的一款。

潜望长焦从索尼 LYT-602 换成索尼 IMX882,还新增了「追光、浓郁」色彩风格,200mm长焦增距镜迭代到第二代,重量减到153g,还加了CIPA 6.5防抖,解锁升级到3D超声波指纹 2.0,扬声器、振动马达、散热都做了 Pro版升级,外围配置拉满。

vivo X300 Ultra对比X200 Ultra来说,处理器升级到第五代骁龙 8 至尊版,目前安卓最强芯,性能拉满。从2K微曲屏改成2K直屏,新一代京东方 Q10 Plus 发光材料,护眼的同时刷新率也更高了,支持144Hz自适应刷新率。电池容量加到6600mAh,有线充电从90W提到100W,回血速度更快。

影像方面的升级更多,主摄从5000万索尼LYT-818 换成2亿索尼 LYTIA-901,传感器更大、镜头结构更强。超广角防抖升级到CIPA 6.0,依旧是业界最强超广角。潜望长焦升级三星HP0传感器,支持 3° 光学防抖,CIPA 7.0防抖,还加了蓝图高刷追焦引擎,运动抓拍 60fps 超丝滑。

新增400mm长焦增距镜和定制光谱传感器,色彩还原更准,长焦覆盖更远。影像风格新增「追光、浓郁」,同时还带来了蓝图调色盘。

专业视频也加了 Pro 模式、新编码格式以及Film Style、Film Look电影级色彩风格,同时升级了全焦段4K 120fps 10bit log和全焦段 4K 120fps杜比视界。另外,扬声器、振动马达都做了升级,取消相机按键。

不管是 X300s 还是 X300 Ultra,配置都是肉眼可见的猛升,大电池、更强影像、更顶屏幕、更稳性能,还有一堆细节体验优化。现在内存成本、元器件价格都在涨,再加上这么多堆料升级,涨价估计真的在所难免。vivo X300 Ultra专业V单vivo X300s超能小V单