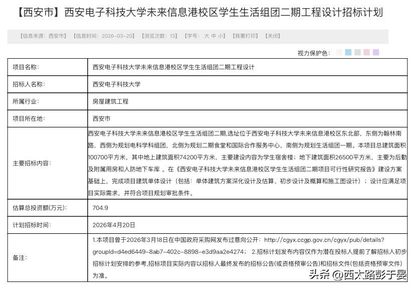
西电未来信息港校区提速!三大项目4月20日同步招标 西安电子科技大学未来信息港校区建设再提速!三大重点工程设计项目计划2026年4月20日同步启动招标,新校区建设进入实质性推进阶段。 本次招标涵盖前沿交叉学科组团、学生生活组团一期、学生生活组团二期,总建筑面积超26万平方米,统筹教学科研与生活保障两大核心功能。前沿交叉学科组团总建面6.2万平方米,作为校区首期科研教学核心,将打造学科交叉融合新载体;一南一北布局的生活组团,总建面近20万平方米,建成后可全面满足学生住宿、餐饮与日常服务需求。 三大项目均要求完成方案深化、初步设计、施工图设计及投资概算全链条工作,同步招标、协同推进,彰显校方整体建设思路。校区地处西安高新区辐射范围,依托西安科教与产业优势,助力“校区—园区—城区”深度融合。 作为电子信息领域双一流高校,西电新校区不仅拓展办学空间,更将为区域输送人才与科创动能,加速打造西部电子信息创新极核。目前项目已进入招标准备阶段,一座现代化、高品质新校区正加速从蓝图变为现实。


