昊梵体育网

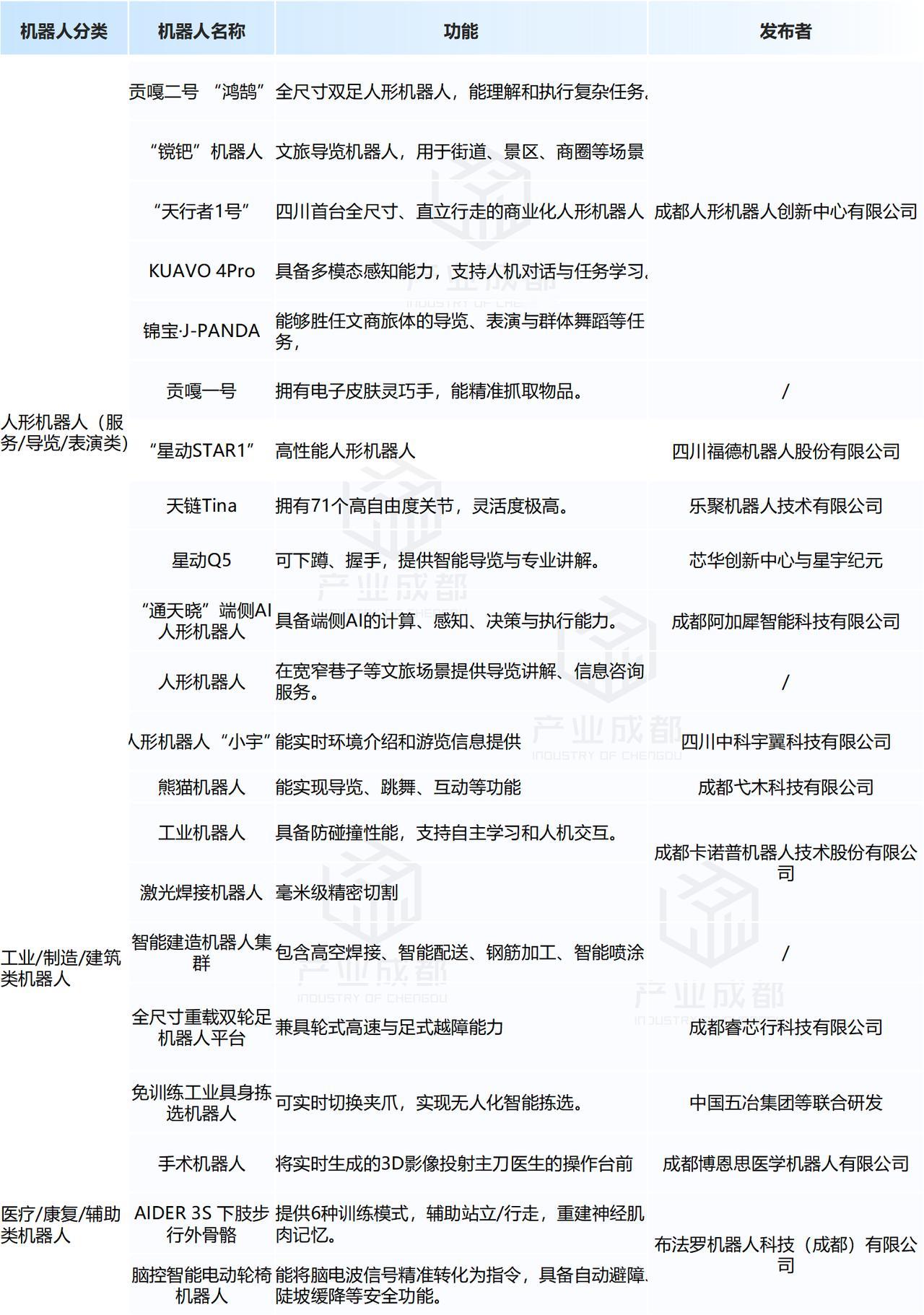
1⃣️会走会跑的“人形天团” 贡嘎二号“鸿鹄”能推理执行复杂任务,已经在成都世

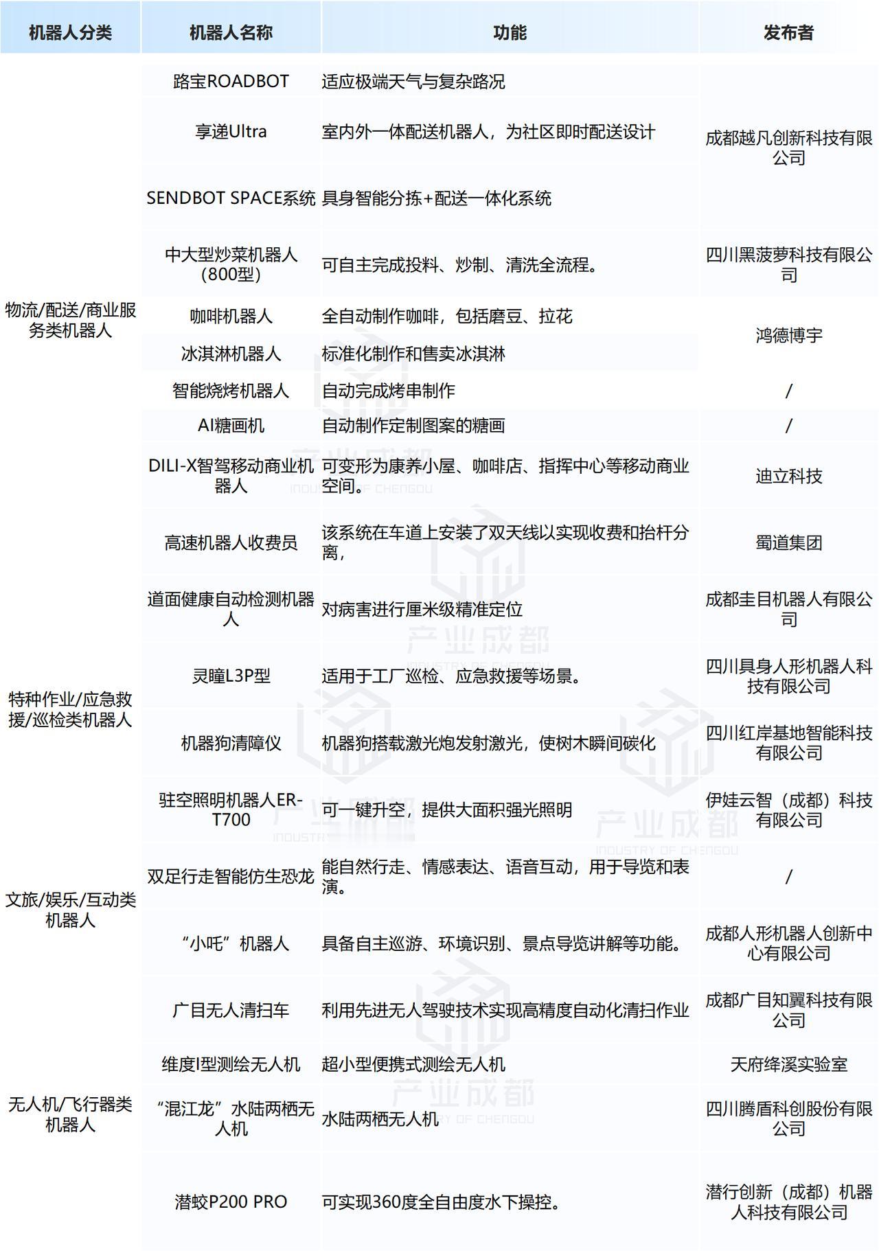
1⃣️会走会跑的“人形天团” 贡嘎二号“鸿鹄”能推理执行复杂任务,已经在成都世运会智能制造应用场景推介会上完成首发亮相! “天行者1号”是四川首台全尺寸直立行走人形机器人,走得稳得很! 还有“小吒”以哪吒为原型,恐龙能走路说话,熊猫能跳舞导览,成都人形机器人创新中心真的实力杠杠的! 2⃣️能救命能康复的“医疗铁军” 博恩思手术机器人,3D影像实时投射,医生+机器人联手手术! 布法罗的AIDER 3S外骨骼,帮人重新站起来,还有脑控轮椅,想哪走哪! 连舌诊仪都能拍舌头出体质报告,中医+AI,绝了! 3⃣️能搬砖能焊接的“工业猛将” 卡诺普工业机器人,全电控自研,防碰撞还能学习! 五冶的智能建造集群,高空焊接、钢筋加工全自动! 睿芯行的拣选机器人,看一眼就能换夹爪抓零件,工厂真香! 4⃣️能上天能下海的“特种兵” 潜蛟P200 PRO下潜200米,4K拍摄,救援科考都能干! “混江龙”无人机水陆两栖,小河就能起降! 镧影R6000,垂直起降+固定翼飞行,航程4000公里,载重2吨,空中的“重卡”! 5⃣️能做咖啡能烤串的“生活管家” 黑菠萝炒菜机器人,投料炒菜清洗全自动,食堂神器! 鸿德博宇咖啡机器人35秒拉花,冰淇淋机器人标准化出餐! AI糖画机、智能烧烤机器人,连路边摊都被成都造承包了! 6⃣️能送快递能卖咖啡的“移动商超” 越凡创新的享递Ultra,社区配送卷得飞起! 迪立科技DILI-X,能变康养小屋、咖啡店、指挥中心,真·变形金刚! 还有SENDBOT系统,分拣配送一条龙,写字楼也能无人配送! (以上机器人根据公开信息统计,若有疏漏,欢迎评论区补充) 我只想说一句: 成都造的机器人,真的已经不只是“造出来”,而是“用起来”了! 你最想体验哪一个?留言区告诉我,我帮你安排! 智能机器人 具身智能 机器人应用 春晚机器人