无线蓝牙耳机目前已经成为人手必备的产品了🔥,作为用过多款蓝牙耳机的发烧友,今天就来盘点下各蓝牙耳机品牌中的性价比之王。
这六款真无线蓝牙耳机不仅佩戴舒适,颜值高,还能带来沉浸式听歌体验,各个价位都有!
✅ 蓝牙耳机如何挑选?
1️⃣无线入耳式or半入耳式:入耳式可以降低噪音,提升音质,半入耳式则是有更好的佩戴感。
2️⃣重量:一般单耳重量<5.5g,佩戴更舒适
3️⃣发音单元:在耳机中常用的声音单元有动圈、动铁单元、圈铁三种,三种各有优劣。对于动圈单元,发声直径与声音质量挂钩,越大越好。对动铁单元,单位数目越多,表现效果就越好。
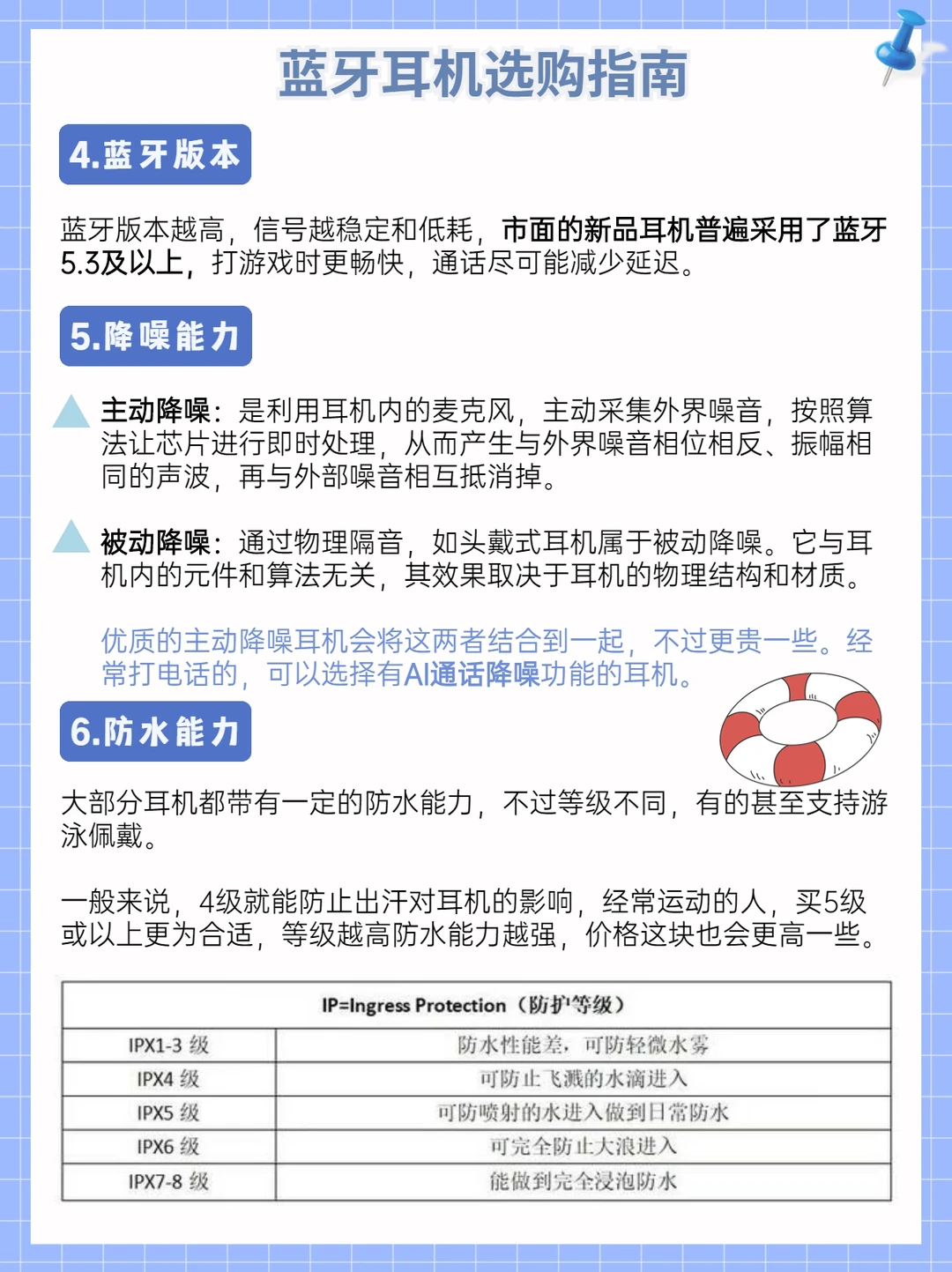
4️⃣蓝牙版本:蓝牙版本当然是越高,信号越稳定和低耗,新品耳机普遍采用了蓝牙5.3及以上版本,打游戏时声音反应更快。
5️⃣是否防水防汗:市面上大部分耳机有防水能力,不过等级不一样
6️⃣结合使用场景:
长时间听音乐→音质、佩戴舒适度
看视频、上网课→舒适
每天上下班→外观简洁大方、降噪
商务人士→通话质量与降噪
运动爱好者→佩戴稳定性,防水防汗级别
🎧蓝牙耳机推荐:
💰200-300左右:漫步者花再Magic Air、小米降噪耳机3
💰300-500左右:Redmi Buds4 Pro
💰500-1000左右:华为FreeBuds4E、铁三角ATH-SQ1TW
💰1000以上:🍎AirPods Pro(第二代)
以上就是今年值得入手的几款蓝牙耳机,不知道有没有你正在使用或者非常喜欢的产品呢?🤣评论区欢迎提问,留下需求和预算,帮你推荐最合适的耳机🎧






