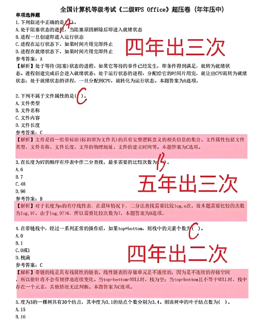
小伙伴们备考3月的计算机二级考试的同学,选择题可以现在开始刷起来了。
计算机二级题库和计划
🔆bi备工具:推荐小黑题库+ MS Office 2016软件
✅备考方法:
1⃣精选选择题350道题(1天)
2⃣ppt简单易操作(1天)
3⃣ word细节题型多,分值大(2天)
4️⃣Excel 比较难,掌握基本函数(2天)
5️⃣题型:选择题20分、 Word 30分、 Excel 30分、 PowerPoint 20分
考试难度: excel > word > ppt =选择题,
建议备考顺序:ppt > word > excel >选择题❗️
‼️备考攻略:
不建议买书,建议买课,直接刷题就行
1⃣不会做的题目和错题,可以用笔记下来,整理好,重点关注,然后针对性的做。
2⃣每天至少3个小时刷题,重点真题必须刷3遍以上。
3⃣小白先看精讲视频,等熟悉操作在刷真题,这样会很快掌握。
祝计算机二级考试都能顺利通过❗️小黑学长陪你一起考二级‼️
感觉计算机二级考试难不难? [PK]





