1⃣报名时间➡️➡️:
2⃣计算机二级考试线下机考,总分💯分,合格分60分就可拿证🔆🔆
3⃣题型:选择题20分、 Word 30分、 Excel 30分、 PowerPoint 20分
4⃣考试难度: excel > word > ppt =选择题,建议备考顺序
ppt > word > excel >选择题
♻️计算机二级考试 MS office 备考计划‼️
第一步:安装计算机二级题库+ MS office 2016考试工具!
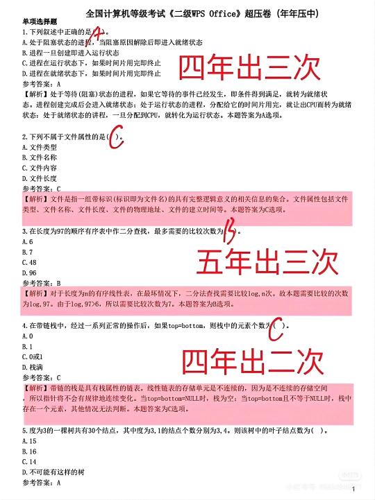
第步:刷题!特别是操作题❗️
✅开始阶段(6月~7月)
1⃣.可先看下 office 基础视频,掌握计算机的基本操作,先别急着刷题。
2⃣对照着 word 、 excel 、 ppt 的【精讲视频】,熟练运用每个知识点的用法。
✅中间阶段(7月~8月)
1⃣每天刷2-3套【专项训练】,特别是 PPT 和 word 重点练习。
2⃣遇到不会的题目可以边看视频边练习,或者对照着文字解析。
✅最后阶段(8月~9月)
1⃣刷真题!39套真题,至少要刷3-5遍,非常重要。
2⃣计算机二级考试基本上都是这39套题,一定要多刷!!
🔱选择题最后在背,直接背350道重点题库就可以,小黑学长会给大家整理好✅
只要用心刷计算机二级考试真题一定能过💯‼️小黑学长陪伴大家一起考二级❤️❤️
计算机二级ms 计算机二级WPS 计算机二级 计算机二级备考 考点速记 计算机二级考试 小黑课堂计算机二级 全国计算机二级 计算机二级office 计算机二级小黑老师
山东大学(中心校区) [poi_v2] 你感觉计算机二级难不难?





