会议,通知模版,工作日志,临时发言等等~都融合在一张大表格里,肯定会对大家工作有帮助!
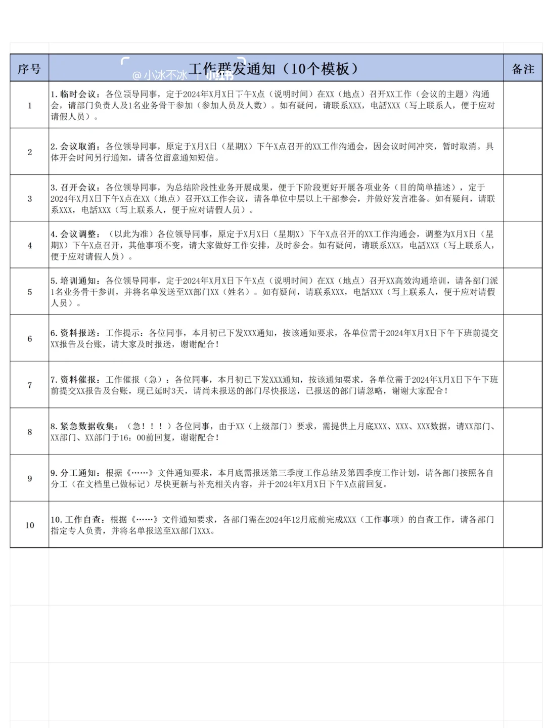
今天跟大家分享一张“大表格”,是我工作这么多年整理而成的非常重要的“办公工具”,是提高工作效率的绝佳帮手。里面涵盖了超详细的会议流程图、工作台账模板、每日工作事项清单、工作日志模板、工作群发通知(10个模板)、各种场景自我介绍模板、临时上台发言模板、工作汇报模板等等。详见图片。
.
这张大表格我每年都会结合实际工作情况修改、增加或者删减,每年都是动态调整,并不是一成不变。我非常喜欢整理工作事务,很喜欢把一些杂乱的东西整理成比较规整的文档或表格,供以后使用。而且我不仅在工作电脑整理,在家里我也会用我的SANC23.8英寸2K高清的学习办公一体机整理这些文档。因为工作电脑的文件我们单位是没办法拷贝出来的,我回到家都会用我的一体机再次整理,甚至整理得更详细。前几天也有小伙伴问我我的一体机好用不,在这个也分享一下,非常好用,硬件低蓝光护眼,DDR高频内存、SSD全固态硬盘、120%sRGB广色域,12代英特尔N95处理器,速度真的很可!我觉得真的很好~
.
定期整理文件形成可多次重复使用的工作经验,我觉得这个习惯还是蛮好的,可以让自己很快适应不同的工作,也积累更多的经验。
.
当然,我这张大表格并不是说里面的内容就完成正确或者说贴近大家的工作实际,大家可以作为参考,结合每个人的不同情况作修改。
.
我也很建议大家也养成这样的习惯,自己有经验的可以适当整理,或者看到别人的经验比较好的,或者在网上看到一些不错的干货,也可以适当整理,不管有没有收获,整理的过程都会让自己变得更细心。


















评论列表