事务性工作最耗时,常常做得多但是效果差,每天就像老黄牛一样干个不停,到了年末总结又不知道如何把常规工作汇报出色。所以,我们其实完全可以借助一些台账表格,将事务性工作形成通用的模版,定时更新,就能减少大量繁杂的工作。
·
分享4个心得:
·
首先,可以将常规工作形成通用模版。
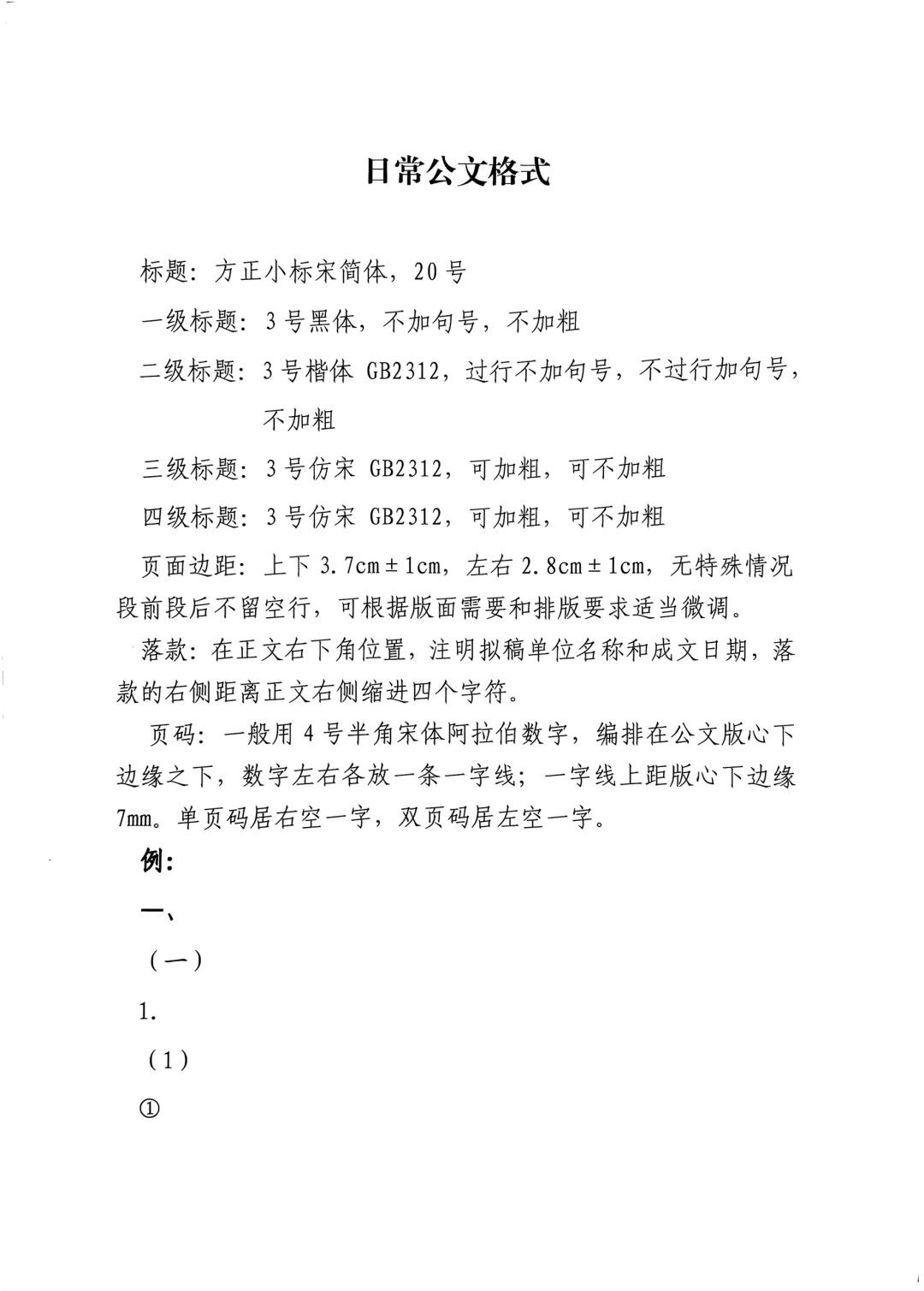
比如会议记录、会议纪要、工作简报。这方面其实很多单位都有对应的会议记录本,没有会议记录本的可以借鉴上述模版形成符合单位实际的表格。另外,还有公文通用格式,很多人总是用不好,或者记不住,可以打印出来放在电脑桌,要用的时候对照一下,就能减少公文格式错误。还有一些工作任务清单、整改台账,都可以使用模版,减少耗时。
·
其次,工作留痕意识很重要。
留痕其实有两层含义,一层是为了记录“这项工作”我有做,我已经尽职尽责将工作完成,若出现纰漏可作为佐证材料证明自身工作已到位,避免引起推诿扯皮情况的发生,换句话说,避免成为“背锅侠”。第二层含义其实还是为了让自己清楚记得哪些工作有做过,工作的新进展,变化有哪些。因为时间一久就很容易忘记,不利于工作的开展。将一些工作进展适当用颜色标记,就不容易忘。
·
再者,要养成记录工作事项,常常翻阅工作事项的习惯。
如何理解呢,就是可以借助一些小工具,比如台历、小标签、小笔记本等等,将工作事项登记起来,如果完成的就打勾或者刮掉,就可以知道哪些事项已经完成。同时对于自己培养工作全局思维有帮助。我自己上述方法都用过,今年准备在台历上登记事项,新买的台历也到啦,今年某乎好问台历真的惊艳到我啦(见图7),今年工作的小心思又多了一个
·
最后,大家要学会找台账模版,或者自己根据实际工作情况建立模版。
模版去哪里找呢?WPS 、Xmind 、夸克、金山文档、企业微信、钉钉(非广别误判)等等都可以找到对应模版,大家可以上去自行查找。当然,自己也可以建立,结合自己的工作,自己总结一套适合自己的模版。今天晚上回来学了会夜曲编程Pyhton ,融入很多电影情节闯关式学习,有趣又解压,电脑艾普👸号都能随时学。我发现任何事都是一个学习的过程,从最初小白慢慢摸索学习,最终效率更高。学编程能让自己更高效,比如处理表格、台账管理,能让自己摆脱很多事务性工作。一切都是学习积累的过程









