重磅利好炸锅!刚刚,国航、东航、南航三大航司同步发布旅客权益公告,推出全民期待已久的机票买贵免费退政策,直接戳中亿万出行人最大痛点,民航业正式进入“价格保护”时代!



经常坐飞机的朋友都懂,买票就像开盲盒:早买怕降价吃亏,晚买怕涨价没票,好不容易定好行程,没过两天票价跳水,想退还要被扣高额手续费,钱花得憋屈又没处说理。这种“早买早亏、晚买享折扣”的尴尬,今天终于被彻底终结。
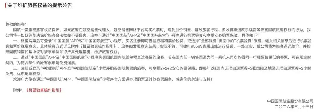
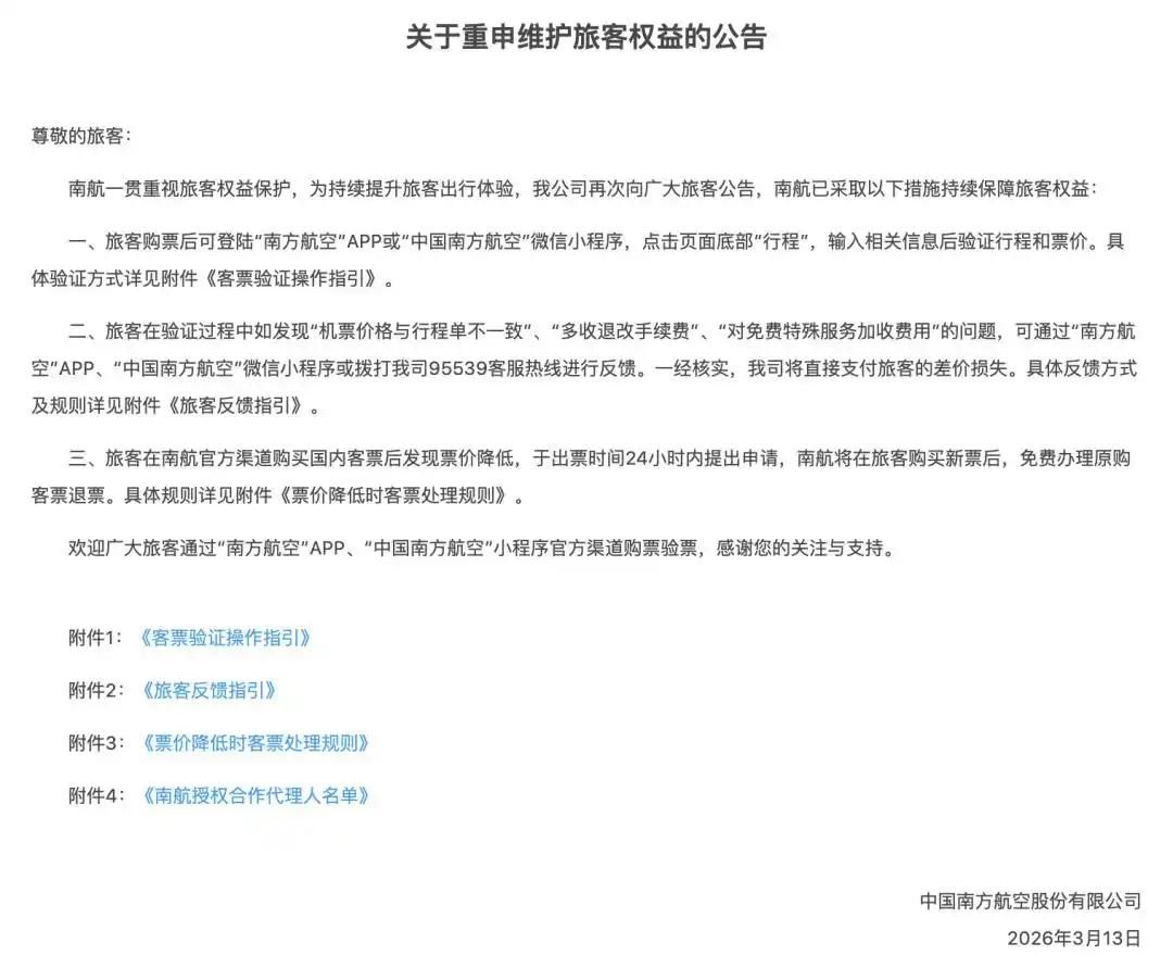
根据新政,旅客在航司全渠道官方平台(APP、小程序、官网)购买国内机票后,7天内如果发现同一航班、同一舱位出现更低价格,就能直接申请免费退改,差价原路返还,全程不收取任何手续费。这是国内民航史上首次大规模推出价格保护机制,不玩套路、不设门槛,真金白银为旅客省钱。
对比过去,机票退改规则复杂、手续费高昂,不少人因为几十上百块的差价被迫接受损失。如今三大航联手破局,意味着以后买票不用再纠结、不用再蹲点刷票、不用再怕买早吃亏,想出行就放心下单,价格波动有兜底,出行体验直接拉满。
这项新政看似只是一条退改规则,实则是民航业的一次重大变革。一方面,它大幅降低出行成本,覆盖学生党、上班族、旅游族、探亲族等数亿人群,不管是小长假出游还是日常通勤,都能省下真金白银;另一方面,它倒逼行业良性竞争,打破价格不透明的乱象,航司靠服务与品质取胜,而非信息差获利。
同时,政策也向第三方加价售票乱象亮剑,航司承诺对违规代理严肃追责,从源头保障旅客权益。以后大家通过官方渠道购票,更安心、更划算、更有保障。
很多人关心,这项政策落地后,机票价格会更透明还是更易波动?在我看来,价格保护会让市场更规范,航司定价更理性,旅客不用再为“信息差”买单,长期来看是利大于弊的民生好事。
民航服务越来越接地气,越来越贴近普通人需求,这波必须点赞!
你支持机票买贵可退吗?你觉得这会让航空公司涨价更频繁,还是让票价更透明?